WeekendHobby.com
เครื่องมือในการใช้งาน website =>> สมัครสมาชิก | Login | Logout | เปลี่ยนไอคอนส่วนตัว | เกี่ยวกับเรา | ติดต่อโฆษณา         View stat by Truehits.net


มีใครคิดจะลองสร้างวิทยุบังคับเองบ้างไหมครับ

จาก sa
IP:210.196.54.4

ศุกร์ที่ , 14/3/2551
เวลา : 11:19

อ่านแล้ว = ครั้ง
 เก็บเข้ากระทู้ส่วนตัว
แจ้งตรวจสอบกระทู้
 แจ้งลบ
ส่งหาเพื่อน ส่งหาเพื่อน

       บังเอินผมเข้าไปใน WEB .UK เห็นมีวงจรTX 35 -40 Mhz และวงจร ENCODE DECODER
มีรายละเอียดพอสมควรที่เดียว แถมระบบ FM อีก และยังบอกว่าเป็นมาตราฐานของ Futaba
ด้วยครับ แสดงว่าเราสามารถศึกษาและมีโอกาศ เกิด วิทยุสายพันธุ์ไทยได้ ในข้อมูล ที่ผม
อ่านดูเห็นได้ชัดเลยว่าสามารถหาอุปกรณ์ในบ้านเราได้แน่นอน



 แสดงความคิดเห็นย่อย แสดงความคิดเห็นย่อย

แจ้งเพื่อเก็บขึ้นกระทู้พิเศษ คลิ๊กที่นี่แจ้งเพื่อนำขึ้นกระทู้พิเศษ

คำตอบแบ่งหน้าละ 30 คำตอบ ขณะนี้คุณอยู่ที่หน้า 1 จาก >>> 1  2  3  4  5  6  

คำตอบที่ 1
       ไม่คุ้มหรอกครับ เอาแค่ซ่อมเองเองก้อแย่แล้ว



 แสดงความคิดเห็นย่อย แสดงความคิดเห็นย่อย

จาก ??? 203.154.67.8 ศุกร์, 14/3/2551 เวลา : 11:43  IP : 203.154.67.8   

edit แก้ไขคำตอบ   delete ลบคำตอบ 117949

คำตอบที่ 2
       คิดว่าเพื่อพวกเราจะได้ไม่ต้องซื้อของต่างชาติในอนาคต
น่าจะคุ่มนะครับอีกอย่างในวงจรก็บอกเบอร์ Coil ด้วย
ซึ่งเป็นเบอร์ที่น่าจะมีขายในบ้านเราด้วยครับ



 แสดงความคิดเห็นย่อย แสดงความคิดเห็นย่อย

จาก SA 210.196.54.4 ศุกร์, 14/3/2551 เวลา : 17:49  IP : 210.196.54.4   

edit แก้ไขคำตอบ   delete ลบคำตอบ 117958

คำตอบที่ 3
       ทำเล่นเถอะครับ ยุ่งยากหน่อย ไม่สวยงาม แต่ได้ความรู้ จีนยังเอาภาครับที่เป็นเทคโนโลยีเมื่อร่วม50ปีก่อนมาปรับปรุงไส่รถกระป๋องขายจนรวยไม่รู้เรื่องได้เลย



 แสดงความคิดเห็นย่อย แสดงความคิดเห็นย่อย

จาก หนับหนุนนะ 58.147.44.148 ศุกร์, 14/3/2551 เวลา : 23:06  IP : 58.147.44.148   

edit แก้ไขคำตอบ   delete ลบคำตอบ 117967

คำตอบที่ 4
       Up ครับ เรื่องของดีๆ แบบนี้ต้องดีต่อคนไทยด้วยกันครับ แล้วแต่วงจรอยู่ไหนละครับบบบบบบบบ



 แสดงความคิดเห็นย่อย แสดงความคิดเห็นย่อย

จาก t 199.230.163.22 เสาร์, 15/3/2551 เวลา : 00:46  IP : 199.230.163.22   

edit แก้ไขคำตอบ   delete ลบคำตอบ 117968

คำตอบที่ 5
       ถ้าเคยทำไมค์ลอยเล่นสำเร็จ เคยประกอบวิทยุเองรับฟังได้ ทำไฟวิ่งLED 5ถึง10ดวงเล่น พื้นหลังของRCมาจากวงจรเหล่านี้แหละ แต่ที่ดูเหมือนจะยากในปัจจุบันก็เพราะเอาไปยุบรวมกันไว้ในICตัวเดียวบ้าง สร้างโดยใช้MICROCONTROLLER เป็นส่วนประกอบบ้าง ถ้าไม่มีคู่มือ IC หรือ เขียนโปรแกรมไม่เป็น ก็ออกอาการท้อแล้วหละครับ อันที่จริงหลักการทำงานโดยรวมยังเหมือนเดิมนะ รุ่นหลังๆจะเติมลูกเล่นเข้าไปมากมาย วงจรก็เล็กลง จึงทำให้รู้สึกเป็นเรื่องยากกกกกส์



 แสดงความคิดเห็นย่อย แสดงความคิดเห็นย่อย

จาก พันแปด 118.172.88.90 เสาร์, 15/3/2551 เวลา : 07:58  IP : 118.172.88.90   

edit แก้ไขคำตอบ   delete ลบคำตอบ 117970

คำตอบที่ 6
       ทดลองทำชุดนี้เล่นกันก่อนมั้ยครับพี่น้อง อาจจะเก่าไปนิดนึงเพราะ ACE R/C Inc.ทำเป็นชุด KIT ขายเมื่อ 30ปีก่อน บอกละเอียดยิบแม้กระทั่งการปรับจูน เชิญเอามาปรับปรุงใช้งานได้ตามอัธยาศัยครับ http://www.wattflyer.com/forums/showthread.php?t=7713






 แสดงความคิดเห็นย่อย แสดงความคิดเห็นย่อย

จาก พันแปด 118.172.88.90 เสาร์, 15/3/2551 เวลา : 08:14  IP : 118.172.88.90   

edit แก้ไขคำตอบ   delete ลบคำตอบ 117971

คำตอบที่ 7
       How to make the 3 channel 40MHz FM Hi-Tec Ranger 3S radio control system transmit and receive a full 7 channels
ลองเล่นด้วยการดัดแปลงดูก่อนก็ได้
http://www.teamtornado.co.uk/7channel.htm



 แสดงความคิดเห็นย่อย แสดงความคิดเห็นย่อย

จาก พันแปด 118.172.88.90 เสาร์, 15/3/2551 เวลา : 08:45  IP : 118.172.88.90   

edit แก้ไขคำตอบ   delete ลบคำตอบ 117972

คำตอบที่ 8
       http://www.keirle8122.fsnet.co.uk/gadgets/encoder/encoder.htm
ใช้วงจรนี้ป้อนสัญญาณให้ภาคส่งกระป๋องก็มีเครื่องส่งมาตรฐาน 6 ช่องที่สร้างเองไว้เล่นแล้วจ้า



 แสดงความคิดเห็นย่อย แสดงความคิดเห็นย่อย

จาก พันแปด 118.172.27.92 เสาร์, 15/3/2551 เวลา : 13:01  IP : 118.172.27.92   

edit แก้ไขคำตอบ   delete ลบคำตอบ 117977

คำตอบที่ 9
       สร้างเล่นเอามันส์ครับ ส่วนภาคถอดระหัส ไครมีวงจรแบบพื้นๆไม่โตมากเอามาแปะไว้หน่อยนะ เอ่อ.....เจ้าของกระทู้คงไม่ว่ามั้ง





 แสดงความคิดเห็นย่อย แสดงความคิดเห็นย่อย

จาก พันแปด 118.172.27.92 เสาร์, 15/3/2551 เวลา : 13:27  IP : 118.172.27.92   

edit แก้ไขคำตอบ   delete ลบคำตอบ 117979

คำตอบที่ 10
       ผมแนะนำครับ หากอยากทำจริง การเริ่มต้นไม่จำเป็นต้อง ออกแบบ ทั้งหมดก็ได้ครับ ให้แบ่งเป็น Module ย่อยๆ ก็ได้ครับ ผมยกตัวอย่าง
-ออกแบบ Module ย่อยของ ชุดกำเนิด signal PPM/PCM หรืออะไรก็แล้วแต่ อาจจะใช้ uController หรือแบบง่ายๆ ใช้เบอร์ NE5044 ก็ได้ โดยใช้ร่วมกับ Module ภาคส่งของ Futaba หรือ JR ก็ได้
-เมื่อ Function การทำงาน ใช้งานได้น่าพึงพอใจแล้ว ในระดับต่อไป ภาคส่ง จะออกแบบเอง หรือใช้ร่วมกับ มาตรฐานตัวใหน ของ Futaba,JR ก็แล้วแต่ครับ




 แสดงความคิดเห็นย่อย แสดงความคิดเห็นย่อย

จาก pstp 192.55.18.36 อาทิตย์, 16/3/2551 เวลา : 10:01  IP : 192.55.18.36   

edit แก้ไขคำตอบ   delete ลบคำตอบ 117999

คำตอบที่ 11
       แหล่งข้อมูลอีกที่ครับ แนะนำตั้งแต่เริ่มต้นยันสร้างเสร็จ
http://home.nordnet.fr/~fthobois/anglais/engl-index.htm



 แสดงความคิดเห็นย่อย แสดงความคิดเห็นย่อย

จาก หนับหนุนนะ 58.147.44.148 อาทิตย์, 16/3/2551 เวลา : 22:16  IP : 58.147.44.148   

edit แก้ไขคำตอบ   delete ลบคำตอบ 118005

คำตอบที่ 12
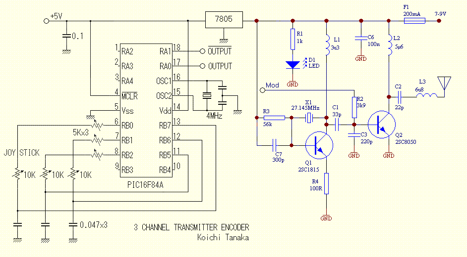
       ผมพยายามส่งภาพ วงจรแต่มันเกินเนื้อที่ถ้าย่อมันก็ขาดรายละเอียดอีกครับ





 แสดงความคิดเห็นย่อย แสดงความคิดเห็นย่อย

จาก SA 210.196.54.4 จันทร์, 17/3/2551 เวลา : 10:20  IP : 210.196.54.4   

edit แก้ไขคำตอบ   delete ลบคำตอบ 118018

คำตอบที่ 13
       ต่อรวมๆกันแบบนี้น่าจะได้เนาะ กะจะกับใช้ภาครับกระป๋องนะเนี่ย





 แสดงความคิดเห็นย่อย แสดงความคิดเห็นย่อย

จาก ต้องลอง 118.172.30.111 เสาร์, 5/4/2551 เวลา : 00:42  IP : 118.172.30.111   

edit แก้ไขคำตอบ   delete ลบคำตอบ 118559

คำตอบที่ 14
       แค่อยากทำเล่นๆเพื่อศึกษาจ้า ระยะคงไม่ไกลเท่าไร ถ้าใช้ภาครับของแมงสาป คงต้องเดินตามกระมัง ต้นฉบับเขาต่อภาค DECODER ไว้ตามรูป แต่เรากะว่าจะไม่ใช้ตัวนี้นะ ต้องการใช้ SERVO ไม่ใช่ ACTUATOR





 แสดงความคิดเห็นย่อย แสดงความคิดเห็นย่อย

จาก ต้องลอง 118.172.30.111 เสาร์, 5/4/2551 เวลา : 00:58  IP : 118.172.30.111   

edit แก้ไขคำตอบ   delete ลบคำตอบ 118560

คำตอบที่ 15
       ดีใจครับที่มีผู้มีใจรักการสร้างเหมือนกันมาต่อให้ ผมเปิดกระทู่นี้ก็เพื่อกระตุ้นให้เราคิดทำเองบ้าง สำหรับผมนั้นก็
มีความรู้สึกอยุ่ว่าเครื่องมีอเป็นปัจจัยหนึ่งในการสร้างแต่
ถ้าเราซื้อเครื่องมือวัดเพื่องานนี้ คงใช้เงินหลายอยู่เหมือน
กัน แต่ถ้าเราทำเครื่องมือวัดเองละ เออ...แล้วเครื่องมือ
แบบใหนที่เราจะทำได้ คำตอบคือ DIPMITER ครับ
เครื่องมีอชนิดนี้ใช้งานทางด้านความถี่โดยตรงเลย
ตั้งแต่วัดค่า LC ถึง วัด ความสามารถของเสาส่งสัญญาน
ผมก็คิดว่าจะหาซื้อแต่หาไม่พบในเรื่องของราคากับ
การนำมาใช้งานเลยหาวงจรสร้างเองดีกว่า ตอนนี้หาอุปกรณ์ได้หมดแล้วเหลีอแต่หาเวลาประกอบ



 แสดงความคิดเห็นย่อย แสดงความคิดเห็นย่อย

จาก SA 210.196.54.4 เสาร์, 5/4/2551 เวลา : 15:16  IP : 210.196.54.4   

edit แก้ไขคำตอบ   delete ลบคำตอบ 118566

คำตอบที่ 16
       up........อืมมมม์.......สนใจสนใจ....ทำเล่นเอามันส์....ไม่เครียดนะ........



 แสดงความคิดเห็นย่อย แสดงความคิดเห็นย่อย

จาก fasaisai 202.91.19.205 จันทร์, 7/4/2551 เวลา : 15:01  IP : 202.91.19.205   

edit แก้ไขคำตอบ   delete ลบคำตอบ 118598

คำตอบที่ 17
       น่าสนใจครับ

http://fineartamerica.com



 แสดงความคิดเห็นย่อย แสดงความคิดเห็นย่อย

mammoth19 จาก mammoth 124.121.214.11 จันทร์, 7/4/2551 เวลา : 18:19  IP : 124.121.214.11   

edit แก้ไขคำตอบ   delete ลบคำตอบ 118609

คำตอบที่ 18
       ผมมีภาครับ 27Mhz มาให้ดูประกอบทิ้งใวหลังทดลอง





 แสดงความคิดเห็นย่อย แสดงความคิดเห็นย่อย

จาก SA 210.196.54.4 อังคาร, 10/6/2551 เวลา : 11:35  IP : 210.196.54.4   

edit แก้ไขคำตอบ   delete ลบคำตอบ 120364

คำตอบที่ 19
       หายไปนานครับสุดท้ายตอนนี้ก็ได้วิทยุบังคับออกมา 1 ชุด
เป็นแบบ มาตราฐาน ควบคุมเชอโวได้แต่ยังไม่ได้ทดลอง
เรื่องระยะกับเพิ่มช่อง ราคาต้นทุนประมาณแบบซื้อของบ้านนอกไม่ได้ซื้อของในกรุงเทพ 600 กว่าบาท ตอนนี้คือ 2 ช่อง speed มอเตอร์ธรรมดา 1ตัวทำเอง เชอร์โว 150 บาท 1ตัว รวมไม่ถึง 1000 บาท



 แสดงความคิดเห็นย่อย แสดงความคิดเห็นย่อย

จาก SA 134.180.242.21 อังคาร, 12/5/2552 เวลา : 18:46  IP : 134.180.242.21   

edit แก้ไขคำตอบ   delete ลบคำตอบ 134144

คำตอบที่ 20
       ลองดูครับที่นี่ผม อัพไว้ภาษาไทยน่าจะเป็นแบบง่ายนะลองดูครับได้ผลยัไงบอกด้วยhttp://www.uploadd.com/download.aspx?pku=19BECBDF095EG[AO[BI8FYR1DO23WS



 แสดงความคิดเห็นย่อย แสดงความคิดเห็นย่อย

จาก Beck 58.185.87.18 อังคาร, 12/5/2552 เวลา : 21:47  IP : 58.185.87.18   

edit แก้ไขคำตอบ   delete ลบคำตอบ 134153

คำตอบที่ 21
       http://www.uploadd.com/download.aspx?pku=19BECBDF095EG[AO[BI8FYR1DO23WS


อีกที



 แสดงความคิดเห็นย่อย แสดงความคิดเห็นย่อย

จาก Beck 58.185.87.18 อังคาร, 12/5/2552 เวลา : 21:48  IP : 58.185.87.18   

edit แก้ไขคำตอบ   delete ลบคำตอบ 134154

คำตอบที่ 22
       มีวงจรสร้างESCบ้างมั้ยครับ แบบสปีดธรรมดาของมอเตอร์180น่ะ อยากลองทำ



 แสดงความคิดเห็นย่อย แสดงความคิดเห็นย่อย

จาก Y001 58.8.96.222 พุธ, 13/5/2552 เวลา : 21:52  IP : 58.8.96.222   

edit แก้ไขคำตอบ   delete ลบคำตอบ 134249

คำตอบที่ 23
       มีครับ ใช้ OP-AMP ใช้ภาษาอังกฤษคำว่า A Miniature High-Rate Motor Speed Control with Brake ลงใน GooGLE แล้วจะเจอครับ ติตปัญหาก็ถามได้ครับ



 แสดงความคิดเห็นย่อย แสดงความคิดเห็นย่อย

จาก SA 134.180.242.21 พฤหัสบดี, 14/5/2552 เวลา : 18:24  IP : 134.180.242.21   

edit แก้ไขคำตอบ   delete ลบคำตอบ 134285

คำตอบที่ 24
       ขอบคุณครับ ได้ถามแน่ๆ 555



 แสดงความคิดเห็นย่อย แสดงความคิดเห็นย่อย

จาก y001 124.120.50.210 จันทร์, 18/5/2552 เวลา : 15:40  IP : 124.120.50.210   

edit แก้ไขคำตอบ   delete ลบคำตอบ 134505

คำตอบที่ 25
       ยินดีครับตอบได้ก็ตอบ ตอบไม่ได้ผมก็จะหาคำตอบมาตอบให้ครับ



 แสดงความคิดเห็นย่อย แสดงความคิดเห็นย่อย

จาก SA 134.180.242.21 อังคาร, 19/5/2552 เวลา : 23:29  IP : 134.180.242.21   

edit แก้ไขคำตอบ   delete ลบคำตอบ 134571

คำตอบที่ 26
       pasit thai "sia noi sia yak, sia mak sia ngai" krub



 แสดงความคิดเห็นย่อย แสดงความคิดเห็นย่อย

จาก tigermoth48 124.120.148.182 พุธ, 20/5/2552 เวลา : 16:01  IP : 124.120.148.182   

edit แก้ไขคำตอบ   delete ลบคำตอบ 134627

คำตอบที่ 27
       ภาษิตนี้ ใช้กับอย่างอื่นมั้งครับ ถ้าเอดิสันคิดแบบนี้ ตอนนรี้เราคงก่อไฟใช้กันอยู่เลยนะครับ (เอดิสัน ประดิษหลอดไฟได้ไม่ใช่ภายในครั้งเดียวนะครับ เป็นพันครั้ง(ที่เจ๊ง) คนสมัยนั้นคงว่าบ้าแน่ๆไอ้หมอนี่)
ต้องมองว่าเจ้าของกระทู้เค้าสนใจอะไร ผมคิดว่าเค้าไม่ได้อยากได้ของถูกหรอกครับ เค้าคงอยากศึกษามากกว่า เช่นเดียวกับผม
ถ้าอยากได้อะไร ก็ซื้ออย่างเดียว ความสนุกมันจะอยู่ตรงไหนล่ะครับ



 แสดงความคิดเห็นย่อย แสดงความคิดเห็นย่อย

จาก y001 124.120.165.242 เสาร์, 23/5/2552 เวลา : 02:40  IP : 124.120.165.242   

edit แก้ไขคำตอบ   delete ลบคำตอบ 134784

คำตอบที่ 28
       นานๆเจอคนเข้าใจขอบคุณครับ



 แสดงความคิดเห็นย่อย แสดงความคิดเห็นย่อย

จาก SA 134.180.242.21 เสาร์, 30/5/2552 เวลา : 16:34  IP : 134.180.242.21   

edit แก้ไขคำตอบ   delete ลบคำตอบ 135220

คำตอบที่ 29
       หากระทู้ไม่เจอ ตั้งแบอร์ดโดนป่วน

จะบอกว่าไปเจอหนังสือของไทยมาครับ เป็นแบบสองช่องธรมดากับสองช่องดิจิตอล(เค้าว่างั้น) ประมาณว่าคุมเซอร์โวได้สองช่อง อีกสองไว้เปิดปิด ถ้าสนใจผมจะสแกนให้ครับ (จะโดนลิขสิทธิ์รึเปล่าหว่า)

ในหนังสือบอกว่าใช้ได้ระยะแค่ 10-15เมตร ไม่รู้ว่าประมาณไหนนะ คิดว่าคงจะพอใช้กับการแล่นใบในบึงนะครับ



 แสดงความคิดเห็นย่อย แสดงความคิดเห็นย่อย

จาก Y001 58.8.221.177 จันทร์, 8/6/2552 เวลา : 20:49  IP : 58.8.221.177   

edit แก้ไขคำตอบ   delete ลบคำตอบ 135835

คำตอบที่ 30
       ดีครับดี..สนับสนุน..
ถึงผมจะไม่มีความรู้ทางอีเลคแต่ก็ชอบครับ..



 แสดงความคิดเห็นย่อย แสดงความคิดเห็นย่อย

mig จาก MIG 125.26.32.200 อังคาร, 9/6/2552 เวลา : 00:32  IP : 125.26.32.200   

edit แก้ไขคำตอบ   delete ลบคำตอบ 135892

      

ยังมีคำตอบมากกว่านี้นะครับ คลิ๊กเพื่อดูหน้าถัดไป


คำตอบแบ่งหน้าละ 30 คำตอบ ขณะนี้คุณอยู่ที่หน้า 1 จาก >>> 1  2  3  4  5  6  



website รองรับการใช้งานทุกระบบปฏิบัติการของ PC Tablet SmartPhone ทุกระบบสามารถโพสข้อความและรูปภาพได้โดยไม่ต้องย่อไฟล์
เพื่อความปลอดภัยในการใช้ website WeekendHobby.Com สมาชิก เท่านั้น จึงจะตั้งกระทู้ หรือ ตอบกระทู้ได้ครับ
Login Click ที่นี่
สมัครสมาชิก Click ที่นี่



Since 22, Feb 2001 hit counter View My Stats  Truehits.net      วันพฤหัสบดี,28 พฤษภาคม 2569 (Online 2635 คน)