WeekendHobby.com
เครื่องมือในการใช้งาน website =>> สมัครสมาชิก | Login | Logout | เปลี่ยนไอคอนส่วนตัว | เกี่ยวกับเรา | ติดต่อโฆษณา         View stat by Truehits.net


อาการนี้เป็นที่ ไดชาร์ท หรือ ECU
mottzad
จาก MottzadJUC3475
115.67.12.147
เสาร์ที่ , 10/4/2553
เวลา : 22:20

อ่านแล้ว = 6501 ครั้ง
 เก็บเข้ากระทู้ส่วนตัว
แจ้งตรวจสอบกระทู้
 แจ้งลบ
ส่งหาเพื่อน ส่งหาเพื่อน

       คือตั้งใจจะไปเปลี่ยนถ่านไดชาร์ท อ่ะครับแต่พอขับไปจะถึงร้านสังเกตที่หน้าปัดมันขึ้นไป 16V. พอเด็กที่ร้านเปิดฝากระโปงปรากดว่า น้ำกลั่นที่แบตมันเดือดเป็นควันระเหยออกมาเลย
ช่างบอกว่า ECU น่าจะมีปัญหาทำให้ไดชาร์ทมัน over charge พอเปลี่ยนกล่องเสร็จก็ลองเอามิตเตอร์จับดูก็กลับมาชาร์ทได้ปกติ
ลองสั่งเกตุที่ถ่านไดรือันเอาก็หมดไปประมาณครึ่งก่อนครับ เลยสงสัยว่าอาการ over charge มันเริ่มจากกล่องหรือถ่านไดร์กันแน่ครับ



 แสดงความคิดเห็นย่อย แสดงความคิดเห็นย่อย

แจ้งเพื่อเก็บขึ้นกระทู้พิเศษ คลิ๊กที่นี่แจ้งเพื่อนำขึ้นกระทู้พิเศษ

คำตอบแบ่งหน้าละ 30 คำตอบ ขณะนี้คุณอยู่ที่หน้า 1 จาก >>> 1  

คำตอบที่ 1
       ขอตอบแบบปิดตาตอบนะครับท่านอย่าเอาเป็นสาระ

ได..ถ้าเป็นผมจะเช็คดูว่าใช้มากี่วันกี่เดือนกี่ปีแล้วเปลี่ยนก่อนที่จะมีอาการครับไม่กี่ร้อยเปลี่ยนถ่านได ดีกว่าพาลให้กินข้าวลิง....เคช นี้เพื่อนเคยเจอไดเสียพาลไปกล่อง..ช๊อดครับกล่องไหม้ต้องเสียเงินเปลี่ยนกล่องใหม่ แค่นี้และครับ สวัสดี



 แสดงความคิดเห็นย่อย แสดงความคิดเห็นย่อย

tu_tai_kosum@hotmail.com จาก หนึ่ง....ห้าวแป็ก!!!!!!! 183.89.96.93 อาทิตย์, 11/4/2553 เวลา : 08:38   

edit แก้ไขคำตอบ   delete ลบคำตอบ 491992

คำตอบที่ 2
       เป็นที่ได....นะครับ มันcharge เกินทำให้กล่องพัง



 แสดงความคิดเห็นย่อย แสดงความคิดเห็นย่อย

somkiat จาก เสือโหย 125.25.202.242 อาทิตย์, 11/4/2553 เวลา : 08:58   

edit แก้ไขคำตอบ   delete ลบคำตอบ 491996

คำตอบที่ 3
       เอ้า....สวัสดีพี่โหยไม่กลับบ้านหรือครับ.........ฝากกล่องไว้ก่อนนะพี่ติดรถไว้ให้ผมด้วยนะพี่เดี๋ยวโทรชวนไปเที่ยวหลังสงกรานต์ไปได้ป่าวครับ.....ไม่บอกว่าไปไหน อิ อิ



 แสดงความคิดเห็นย่อย แสดงความคิดเห็นย่อย

tu_tai_kosum@hotmail.com จาก หนึ่ง....ห้าวแป็ก!!!!!!! 183.89.96.93 อาทิตย์, 11/4/2553 เวลา : 09:02   

edit แก้ไขคำตอบ   delete ลบคำตอบ 491997

คำตอบที่ 4
       ถ้าไปลงอ่างงงงง..............ถนัด........



 แสดงความคิดเห็นย่อย แสดงความคิดเห็นย่อย

somkiat จาก เสือโหย 125.25.202.242 อาทิตย์, 11/4/2553 เวลา : 10:10   

edit แก้ไขคำตอบ   delete ลบคำตอบ 492021

คำตอบที่ 5
       ปรึกษาเจ้าของกระทู้นี้ได้เลยถนัดยิ่งกว่าหาเรื่องมาถามอีก 5555555555
บัตรลด บัตรเสริม บัตรฟรีมีหมด.....555555555



 แสดงความคิดเห็นย่อย แสดงความคิดเห็นย่อย

tu_tai_kosum@hotmail.com จาก หนึ่ง....ห้าวแป็ก!!!!!!! 183.89.96.93 อาทิตย์, 11/4/2553 เวลา : 10:33   

edit แก้ไขคำตอบ   delete ลบคำตอบ 492026

คำตอบที่ 6
       ผมเคยพบปัญหานี้ครับ สาเหตุเกิดจากตัว Regulator ที่ทำหน้าที่ควบคุมไฟให้คงที่(อยู่ที่ไดชาร์ท) ไดโอดเสียทำให้แรงดันไฟฟ้าเกินมากกว่า 13.8 V หากปล่อยไว้นาน
1. แบตเตอรี่น้ำกลั่นแห้งและพัง
2. ECU พัง



 แสดงความคิดเห็นย่อย แสดงความคิดเห็นย่อย

tidtee จาก tidteeJUC4060 222.123.209.23 อาทิตย์, 11/4/2553 เวลา : 14:32   

edit แก้ไขคำตอบ   delete ลบคำตอบ 492062

คำตอบที่ 7
       ขอบคุณพี่เสือโหย และพี่ tidtee ครับ
แต่ตอนนี้มันชารทปกติแล้ว ไม่ถึง 14V หลังจากเปลี่ยนกล่อง แบตก็เกือบไปเหมือนกัน โชคดีที่ถึงอู่ก่อน
ไดโอดเสียทำให้แรงดันไฟฟ้าเกินมากกว่า 13.8 V มันซ่อมได้ป่าวครับ



 แสดงความคิดเห็นย่อย แสดงความคิดเห็นย่อย

Mottzad จาก MottzadJUC3475 58.10.84.161 จันทร์, 12/4/2553 เวลา : 11:46   

edit แก้ไขคำตอบ   delete ลบคำตอบ 492156

คำตอบที่ 8
       พี่หนึ่ง เรื่องอ่างนี่ผมแขวนไปนานแล้ว ตอนนี้สนใจเด็กพิตตี้ในสังกัดพี่อ่ะ ขอเบอร์หน่อย



 แสดงความคิดเห็นย่อย แสดงความคิดเห็นย่อย

Mottzad จาก MottzadJUC3475 58.10.84.161 จันทร์, 12/4/2553 เวลา : 14:21   

edit แก้ไขคำตอบ   delete ลบคำตอบ 492178

คำตอบที่ 9
       เอา.......หาเรื่องงานเข้าทางหน้าจอแล้วไม่ละ.....ขอแบบนี้กระโต้กกระตากไม่ได้จุจุ น่าเกลียด น่าเกลียด อายเขา อิ อิ ขำ ขำ



 แสดงความคิดเห็นย่อย แสดงความคิดเห็นย่อย

tu_tai_kosum@hotmail.com จาก หนึ่ง....ห้าวแป็ก!!!!!!! 183.89.56.172 จันทร์, 12/4/2553 เวลา : 21:40   

edit แก้ไขคำตอบ   delete ลบคำตอบ 492208

คำตอบที่ 10
       สู้เราไม่ได้.........ฮิฮิ ..........เราโสด..........



 แสดงความคิดเห็นย่อย แสดงความคิดเห็นย่อย

somkiat จาก เสือโหย 119.31.121.66 จันทร์, 12/4/2553 เวลา : 21:51   

edit แก้ไขคำตอบ   delete ลบคำตอบ 492211

คำตอบที่ 11
       น่าจะซ่อมได้นะ จัดมาลองดู



 แสดงความคิดเห็นย่อย แสดงความคิดเห็นย่อย

ต้นJUC3123 จาก ต้นJUC3123 110.164.247.7 ศุกร์, 16/4/2553 เวลา : 08:53   

edit แก้ไขคำตอบ   delete ลบคำตอบ 492487

คำตอบที่ 12
       พี่ต้น เดี๋ยวเปิดเทอมแล้วต้องรบกวนดูอาการใก้หน่อยว่าจะเยียวยาได้อ่ะป่าว



 แสดงความคิดเห็นย่อย แสดงความคิดเห็นย่อย

Mottzad จาก MottzadJUC3475 115.67.210.193 ศุกร์, 16/4/2553 เวลา : 22:26   

edit แก้ไขคำตอบ   delete ลบคำตอบ 492712

คำตอบที่ 13
       เห็น ด้วยกับความเห็นที่ 6 ครับ... เพราะถ่าน แค่ทำหน้าที่ ส่งผ่าน ไฟฟ้า แค่นั้นเอง ไม่น่าจะทำให้แรงดันสูงขึ้นมาได้.... ตัวที่ทำให้แรงดันสูง น่าจะเป็นตัว ควบคุม การตัดต่อ ไม่ Regulator ก็ ECU ....จริงๆ น่าจะลอง regulater ก่อน



 แสดงความคิดเห็นย่อย แสดงความคิดเห็นย่อย

chat.chu จาก คน(โรง)เหล็ก 58.136.10.190 เสาร์, 17/4/2553 เวลา : 16:46   

edit แก้ไขคำตอบ   delete ลบคำตอบ 492868

คำตอบที่ 14
       พี่ คน(โรง)เหล็ก Regulator มันอยู่ตรงไหนอ่ะครับ



 แสดงความคิดเห็นย่อย แสดงความคิดเห็นย่อย

Mottzad จาก MottzadJUC3475 58.10.84.36 พุธ, 21/4/2553 เวลา : 08:52   

edit แก้ไขคำตอบ   delete ลบคำตอบ 493629

คำตอบที่ 15
       มีไรก็ ว.13 ได้คับ อาการขนาดนี้ ถอดไดออกมาเลย ให้ร้านไดเค้าดู หน้าคอมไดอาจจะมีปัญหา เป็นร่อง สึกเยอะ หรือไม่ก็คัทเอาท์ไดเสีย อย่าปล่อยนานเด้ออออ over charge นานๆ กล่องจะพังเด้ออออ

กูรู หนึ่งนี่ ให้ความรู้ ช่วยแก้ปัญหาได้เยอะเลยน่ะเนี่ย ติดตามมาหลายกระทู้แล้ว



 แสดงความคิดเห็นย่อย แสดงความคิดเห็นย่อย

AKE8411 จาก AKE8411 124.122.172.159 พุธ, 21/4/2553 เวลา : 09:47   

edit แก้ไขคำตอบ   delete ลบคำตอบ 493637

คำตอบที่ 16
       เอาอีกแล้ว แซวอีกแล้ว.....ขอเปิดอกเลยแล้วกันนะพี่ มิได้เก่งเลยจริงๆครับใครไม่รู้จะหาว่าซ่าซะมากกว่า จริงๆนะ.อารมณ์แรกเลยนึกถึงตอนเราเข้ามาใหม่ๆ ไม่รู้เรื่องเลย เรื่องรถพอรู้บ้างตามแบบฉบับผู้ชายทั่วไป คนที่ควรค่าแก่การยกย่องก็พี่ๆที่เข้ามาตอบในกระทู้มากกว่า จริงๆนะ...บางครั้งด้วยหน้าที่การงานอาจตอบล้าช้าบ้างไม่ทันใจผู้ถาม อาจทำให้ผู้ถามเกิดความเข้าใจคลาดเคลื่อนหาว่ามิมีผู้สนใจ หรือใส่ใจที่จะตอบ ประกอบกับพอดีผมว่างอยู่หน้าคอมตลอด ก็เลยถือวิสาสะตอบก่อนแล้วรอพี่ๆมาช่วยที่หลังก็พอช่วยๆกันไปได้ ขำ ขำ ต้องขอบคุณพี่ๆทุกๆท่านมากกว่า เอยชื่อพิมษ์ไปก็ไม่หมดหรอก บทสรุปปิดท้ายถ้าเราคิดว่าการให้คือ...ไม่มีคำตอบครับ แค่รักที่จะให้ ไม่สำคัญแล้ว ว่าให้เพื่ออะไร ว่างจัดเลยพิมษ์ยาวครับ ขอบคุณครับ



 แสดงความคิดเห็นย่อย แสดงความคิดเห็นย่อย

tu_tai_kosum@hotmail.com จาก หนึ่ง....ห้าวแป็ก!!!!!!! 183.89.107.231 พุธ, 21/4/2553 เวลา : 10:13   

edit แก้ไขคำตอบ   delete ลบคำตอบ 493649

คำตอบที่ 17
       นิ้วหายป่วยแล้วเลยพิมพ์ยาวได้เลยนะหนึ่ง...

ไดชาร์ทก็มีส่วนประกอบหลักๆสามอย่างละครับ ขดลวดหมุนตัดกันเป็นตัวกำเหนิดไฟกระแสสลับ กับชุดแปลงเป็นไฟกระแสตรง และ Regulatorตัวปรับแรงดันให้คงที่ ไม่งั้นพอเครื่องรอบสูงโวล์ทก็จะสูงตาม อุปกรณ์อีเลคโทรนิคในรถรวมทั้งแบทเตอรี่ก็จะเสียหายได้
ขดลวดที่แกนหมุนจะมีไฟจ่ายผ่านแปลงถ่าน มากน้อยก็ขึ้นอยู่กับโหลดหรือการใช้ไฟ
แค่นี้พอเนอะ ดูเป็นวิชาการมากเลย เหอๆ

สรุปว่า ที่รถเค้าติดมิเตอร์แสดงการชาร์ทมาให้ก็เพื่อจะบอกเราว่า มันไม่ชาร์ทหรือชาร์ทน้อย หรือโอเวอร์ชาร์ทละครับ ควรสังเกตุกันบ้างเด้อ



 แสดงความคิดเห็นย่อย แสดงความคิดเห็นย่อย

Toiyip จาก Toiyip 61.91.73.21 พุธ, 21/4/2553 เวลา : 12:02   

edit แก้ไขคำตอบ   delete ลบคำตอบ 493666

คำตอบที่ 18
       กราบ สวัสดีครับพี่สมคิด พิมษ์นิ้วนางขวากับนิ้วชี้ซ้ายครับ อะไร อะไร ก็ห้ามใจไม่ได้จริงๆครับพี่ หิ หิ



 แสดงความคิดเห็นย่อย แสดงความคิดเห็นย่อย

tu_tai_kosum@hotmail.com จาก หนึ่ง....ห้าวแป็ก!!!!!!! 183.89.107.231 พุธ, 21/4/2553 เวลา : 12:07   

edit แก้ไขคำตอบ   delete ลบคำตอบ 493669

คำตอบที่ 19
       เนอะ หุ่นให้ใจรักเพื่อนจี๊ปซะอย่าง อะไรๆก็ไม่เป็นอุปสรรค ขอให้หายสนิทเร็วๆเด้อ



 แสดงความคิดเห็นย่อย แสดงความคิดเห็นย่อย

Toiyip จาก Toiyip 61.91.73.21 พุธ, 21/4/2553 เวลา : 13:03   

edit แก้ไขคำตอบ   delete ลบคำตอบ 493691

คำตอบที่ 20
       ขอบคุณครับพี่....



 แสดงความคิดเห็นย่อย แสดงความคิดเห็นย่อย

tu_tai_kosum@hotmail.com จาก หนึ่ง....ห้าวแป็ก!!!!!!! 183.89.107.231 พุธ, 21/4/2553 เวลา : 13:06   

edit แก้ไขคำตอบ   delete ลบคำตอบ 493694

คำตอบที่ 21
       แก้ไขๆ ผมเบลอๆ regulator คือตัวแปลงไฟจากกระแสสลับเป็นกระแสตรง ตัวควบคุมแรงดันทำหน้าที่โดยPCM ครับ ขอโทษด้วย



 แสดงความคิดเห็นย่อย แสดงความคิดเห็นย่อย

Toiyip จาก Toiyip 61.91.73.21 พุธ, 21/4/2553 เวลา : 13:28   

edit แก้ไขคำตอบ   delete ลบคำตอบ 493703

คำตอบที่ 22
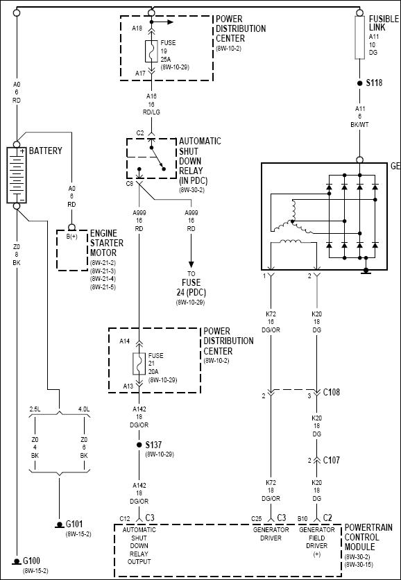
       วงจรครับ





 แสดงความคิดเห็นย่อย แสดงความคิดเห็นย่อย

Toiyip จาก Toiyip 61.91.73.21 พุธ, 21/4/2553 เวลา : 13:37   

edit แก้ไขคำตอบ   delete ลบคำตอบ 493709

      

คำตอบแบ่งหน้าละ 30 คำตอบ ขณะนี้คุณอยู่ที่หน้า 1 จาก >>> 1  



website รองรับการใช้งานทุกระบบปฏิบัติการของ PC Tablet SmartPhone ทุกระบบสามารถโพสข้อความและรูปภาพได้โดยไม่ต้องย่อไฟล์
เพื่อความปลอดภัยในการใช้ website WeekendHobby.Com สมาชิก เท่านั้น จึงจะตั้งกระทู้ หรือ ตอบกระทู้ได้ครับ
Login Click ที่นี่
สมัครสมาชิก Click ที่นี่



Since 22, Feb 2001 hit counter View My Stats  Truehits.net      วันอาทิตย์,8 กุมภาพันธ์ 2569 (Online 2120 คน)