WeekendHobby.com
เครื่องมือในการใช้งาน website =>> สมัครสมาชิก | Login | Logout | เปลี่ยนไอคอนส่วนตัว | เกี่ยวกับเรา | ติดต่อโฆษณา         View stat by Truehits.net


รบกวนเรื่องไฟประตูหน่อยครับ
boydarksoul
จาก Birth
125.27.230.49
อาทิตย์ที่ , 26/2/2555
เวลา : 22:54

อ่านแล้ว = 2743 ครั้ง
 เก็บเข้ากระทู้ส่วนตัว
แจ้งตรวจสอบกระทู้
 แจ้งลบ
ส่งหาเพื่อน ส่งหาเพื่อน

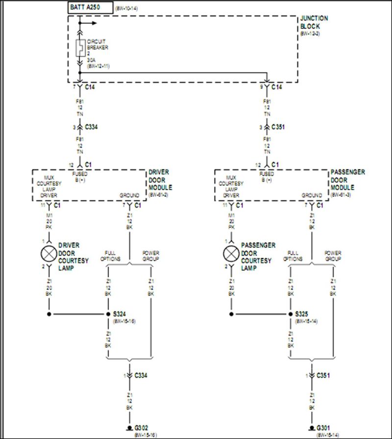
       รถผม zj ปี 96 ปัญหามีอยู่ว่าไฟสีแดงขาวส่องสว่างที่แผงประตูขวาดับ
เปลี่ยนหลอดก็ไม่ติด ผมเลยลองเช็คไฟโดยใช้ test lamp สรุป ไม่มีไฟมา
น่าจะเกิดจากอะไรได้บ้างครับ
ปล.ไฟดวงอื่นติดปกติหมดทุกดวง



 แสดงความคิดเห็นย่อย แสดงความคิดเห็นย่อย

แจ้งเพื่อเก็บขึ้นกระทู้พิเศษ คลิ๊กที่นี่แจ้งเพื่อนำขึ้นกระทู้พิเศษ

คำตอบแบ่งหน้าละ 30 คำตอบ ขณะนี้คุณอยู่ที่หน้า 1 จาก >>> 1  

คำตอบที่ 1
       ลองถอดฟิวส์ 50 แอมป์ ที่กล่องฟิวส์หน้าห้องเครื่อง แล้วใส่เข้าไปใหม่คับ
แล้วทดสอบ เพราะบางทีบอดี้คอนโทรล อาจจะรวน
รอฟังแนวทางท่านอื่นด้วยคับ



 แสดงความคิดเห็นย่อย แสดงความคิดเห็นย่อย

ต้นjuc3123 จาก ต้นJUC3123 61.90.136.94 จันทร์, 27/2/2555 เวลา : 09:20   

edit แก้ไขคำตอบ   delete ลบคำตอบ 614525

คำตอบที่ 2
       ขอบคุณครับพี่ต้น ผมได้ทำตามที่พี่แนะนำแล้วครับ ยังคงไม่ติดเหมือนเดิมเลยครับ
และได้ลองเปลี่ยนหลอดไฟอีก 2 หลอดก็ยังไม่ติด เป็นที่ประตูคนขับคนบานเดียวด้วย
ชักเริ่ม งง



 แสดงความคิดเห็นย่อย แสดงความคิดเห็นย่อย

boydarksoul จาก Birth 125.27.234.83 จันทร์, 27/2/2555 เวลา : 09:41   

edit แก้ไขคำตอบ   delete ลบคำตอบ 614529

คำตอบที่ 3
       แสดงว่าด้านคนนั่งติดงั้นลองเช็คตามนี้ดูก่อนคับ
เพราะถ้าไม่มีไฟมาแสดงว่าไดเวอร์ไม่ทำงาน
Driver มาจาก Body Control Module





 แสดงความคิดเห็นย่อย แสดงความคิดเห็นย่อย

ต้นjuc3123 จาก ต้นJUC3123 61.90.136.94 อังคาร, 28/2/2555 เวลา : 09:04   

edit แก้ไขคำตอบ   delete ลบคำตอบ 614631

คำตอบที่ 4
       อืมแต่ดูแล้วมันใช้ชุดเดียวกันกับฝั่งคนนั่งนะคับ
อาจจะมีสายไฟจุดไหนขาดคับ ตามข้อพับของประตู



 แสดงความคิดเห็นย่อย แสดงความคิดเห็นย่อย

ต้นjuc3123 จาก ต้นJUC3123 61.90.136.94 อังคาร, 28/2/2555 เวลา : 09:07   

edit แก้ไขคำตอบ   delete ลบคำตอบ 614632

คำตอบที่ 5
       เพราะอีกฝั่งนึงทำงานแสดงว่าระบบปกติคับอาจจะมีการต่อสาย หรือสายไฟขาดคับ
เพราะเห็นบอกว่าวัดไฟแล้วก็ไม่มีไฟมา งั้นก็เทียบกับอีกข้างได้ไม่ยากคับ





 แสดงความคิดเห็นย่อย แสดงความคิดเห็นย่อย

ต้นjuc3123 จาก ต้นJUC3123 61.90.136.94 อังคาร, 28/2/2555 เวลา : 09:19   

edit แก้ไขคำตอบ   delete ลบคำตอบ 614634

คำตอบที่ 6
       ขอบคุณพี่ ๆ ทุกท่านที่ให้ความช่วยเหลือครับ
ตอนนี้เจอตัวปัญหาแล้ว คือ...โมดุลประตูคนขับเสียครับ (เครดิตอู่พี่บุญลือครับ)
หลังจากแกะออกมาดูมีอาการไหม้ที่ c จนมีเขม่าไหม้ด้านในกรอบพลาสติกทั่วไปหมด
แล้วเดี๋ยวจะตามเอารูปมาให้ชมครับ
ขอบคุณพี่ ๆ ทุกท่านอีกรอบครับที่ให้ความช่วยเหลือครับ



 แสดงความคิดเห็นย่อย แสดงความคิดเห็นย่อย

boydarksoul จาก Birth 125.27.234.83 อังคาร, 28/2/2555 เวลา : 14:13   

edit แก้ไขคำตอบ   delete ลบคำตอบ 614673

      

คำตอบแบ่งหน้าละ 30 คำตอบ ขณะนี้คุณอยู่ที่หน้า 1 จาก >>> 1  



website รองรับการใช้งานทุกระบบปฏิบัติการของ PC Tablet SmartPhone ทุกระบบสามารถโพสข้อความและรูปภาพได้โดยไม่ต้องย่อไฟล์
เพื่อความปลอดภัยในการใช้ website WeekendHobby.Com สมาชิก เท่านั้น จึงจะตั้งกระทู้ หรือ ตอบกระทู้ได้ครับ
Login Click ที่นี่
สมัครสมาชิก Click ที่นี่



Since 22, Feb 2001 hit counter View My Stats  Truehits.net      วันอาทิตย์,8 กุมภาพันธ์ 2569 (Online 2044 คน)