คำตอบที่ 38
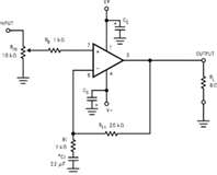
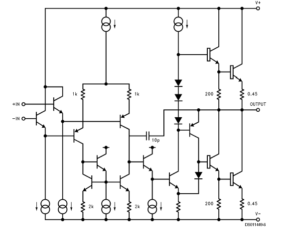
หลังจากที่เราพอรู้รายละเอียดเบื้องต้นของไอซีเบอร์ 3785 ในเบื้องต้นไปแล้ว คราวนี้เรามาดูขุมพลังของเจ้าชีพแอมป์ 3875 กันบ้างครับ
แอมป์เกนการ์ด แม้จะใช้ไอซีชีพ 3875 เป็นภาคขยายสัญญาณ ซึ่งให้กำลังประมาณ 50 วัตต์ ต่อข้าง แต่ดูเหมือนว่าผู้สร้างได้ออกแบบเพาเวอร์ซับพลายอันทรงพลัง และ มีประสิทธิภาพเหนือแอมป์ธรรมทั่วไป ครับ เพาเวอร์ซับพลาย ใช้หม้อแปลงไฟฟ้าชนิด R Core หม้อแปลงไฟฟ้า แบบ R core ถือว่าเป็นหม้อแปลงไฟฟ้าที่มีประสิทธภาพดีเยี่ยมที่เดียว หากสนราคา เฉพาะเพาเวอร์ซับพลายของแอมป์ เกนการ์ด ตัวนี้ เค้าแยกขายตังหากครับ ราคา 70,000 บาท (ราคาในปัจจุบัน) คิดว่าน่าจะราคาสุดแพงมาก ๆ กล่องเพาเวอร์ซับพลาย ทำเป็นทรงกลม โดยบรรจุหม้อแปลง C Core อยู่ภายใน และมีไดโอดลัคติฟายเออร์ รวมอยู่ในกล่องเพาเวอร์ซับพลาย จำนวน 4 ตัว เป็นไดโอดชนิด gass นับเบอร์ EF6D
