คำตอบที่ 2
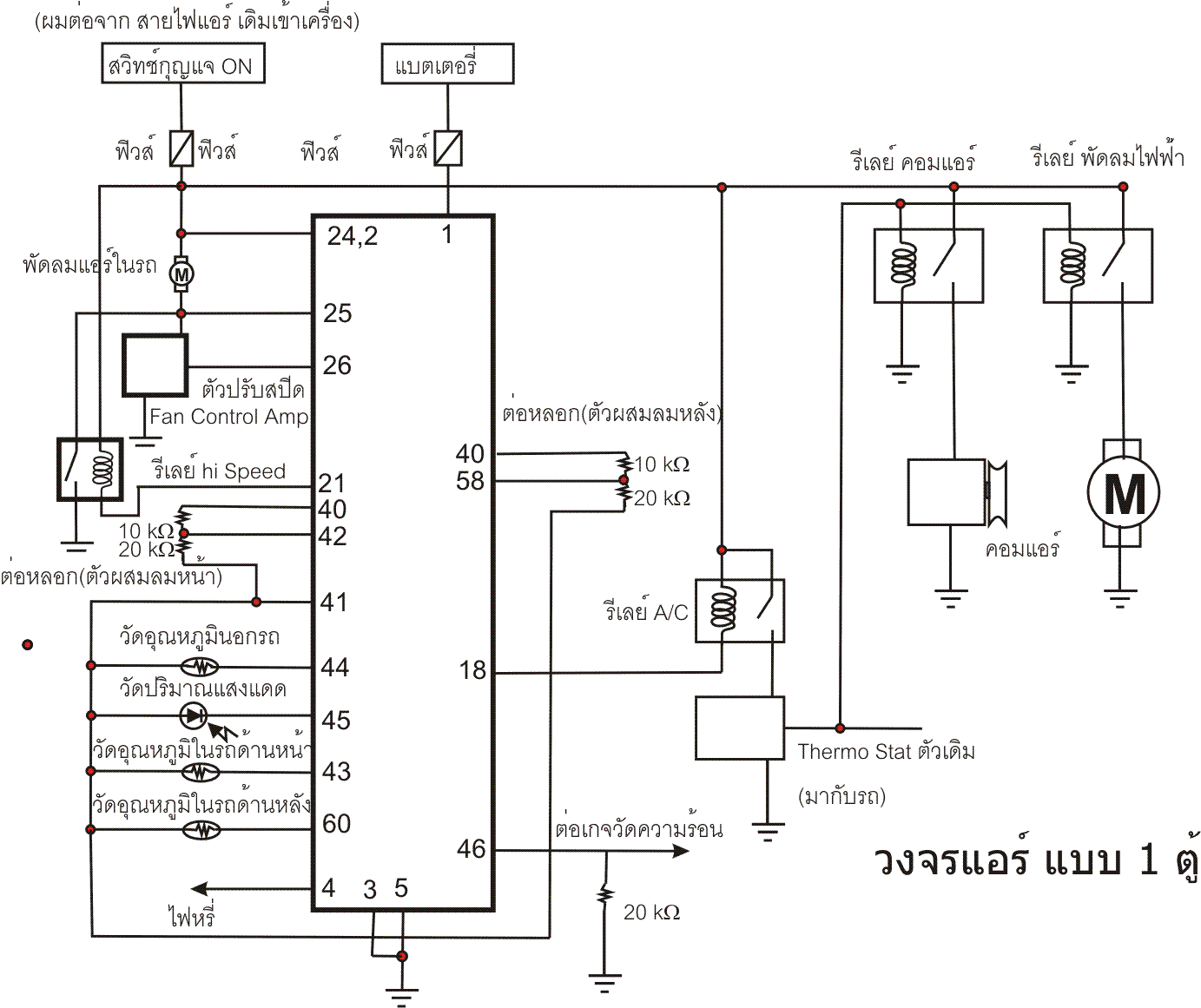
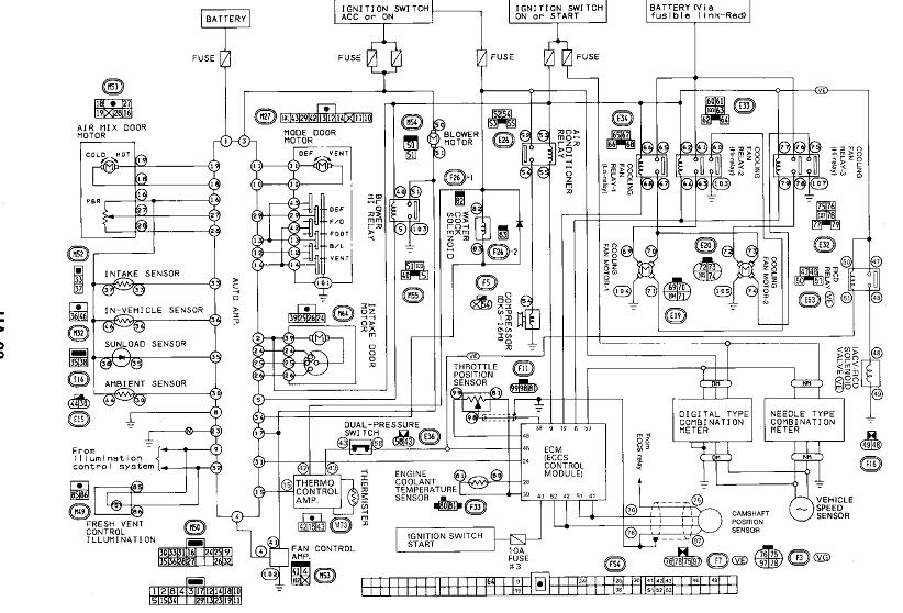
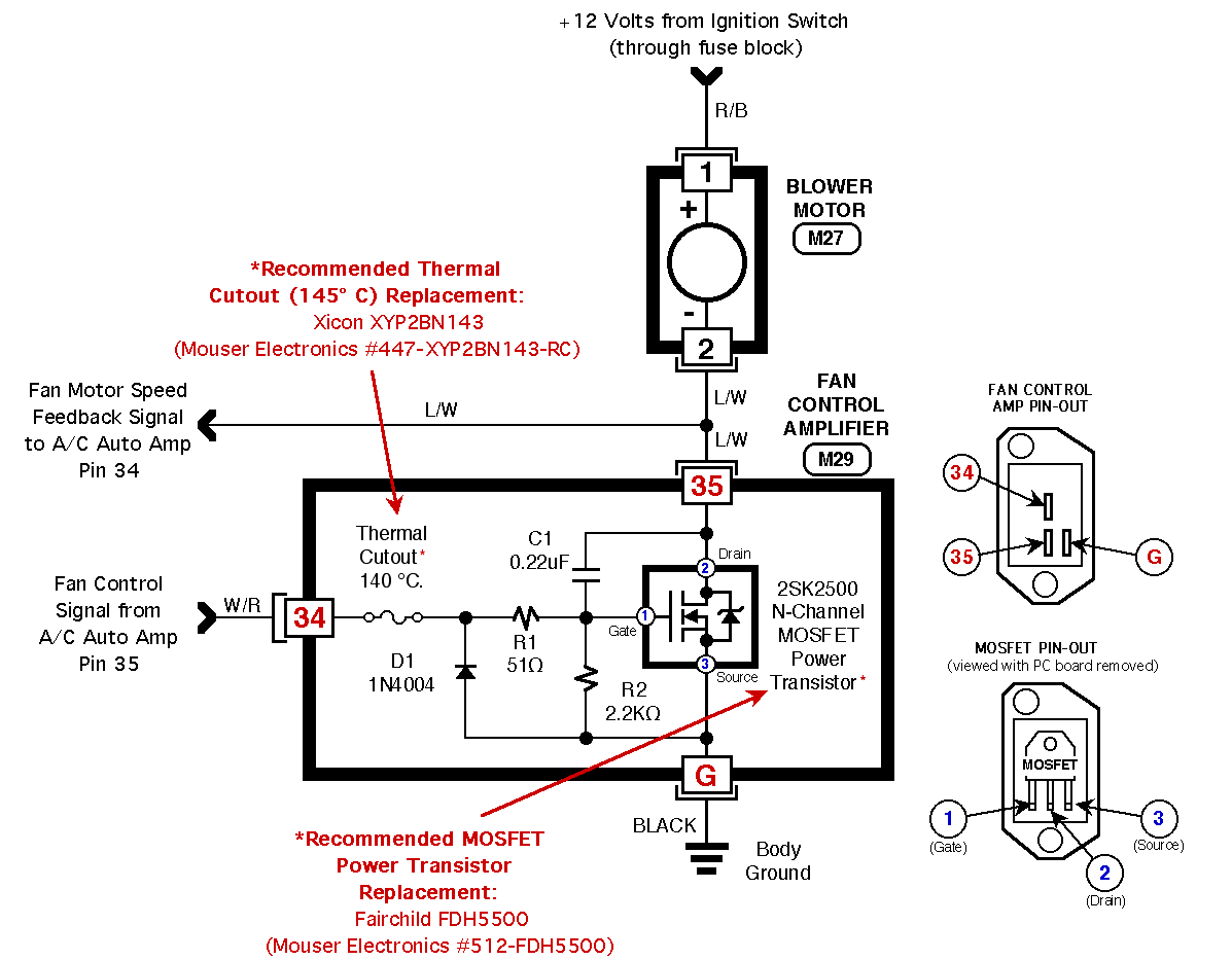
ของผม แปลงแบบใช้ตู้เดิม เพราะ หาตู้นอกถูกใจไม่ได้ เฉพาะ ค่าของ ตกไม่ถึง 2000 ครับ
จอเลือกของนิสสัน 5-600 sensor ตัวละ 100 4 ตัว กับ ตัว ปรับความเร็ว 600 แล้ว รีเลย์ 100 ก็ อื่นๆ จุกจิก นิดหน่อยครับ
แนะนำ ถ้าทำ ใช้จอ ของ cefero จะหาของง่ายกว่าครับ
ผมเลือกรุ่นนี้ เพราะ คุมได้ สองตู้หน้า หลังครับ ของมิตซู ก็เยอะครับ แต่ หน้าจอใหญ่กว่าช่องมากครับ
