WeekendHobby.com


AA OBD II ของ Kia - Sportage 96 มันอยู่ตรงใหนครับ

จาก kia 414
อังคารที่ , 29/1/2551
เวลา : 21:06

อ่าน = 1493
202.139.223.18
       OBD II ของ Kia - Sportage 96 มันอยู่ตรงใหนครับ
คือได้วงจรมาก็เลยทำดู พี่ๆคิดว่าไงครับมันใช้ได้หรือป่าว
กะจะลองแล้วแต่หาที่เสียบไม่เจอ





เครื่องมือในการใช้งาน website =>> สมัครสมาชิก | Login | Logout | เปลี่ยนไอคอนส่วนตัว | เกี่ยวกับเรา | ติดต่อโฆษณา         View stat by Truehits.net


   
   

คำตอบที่ 1
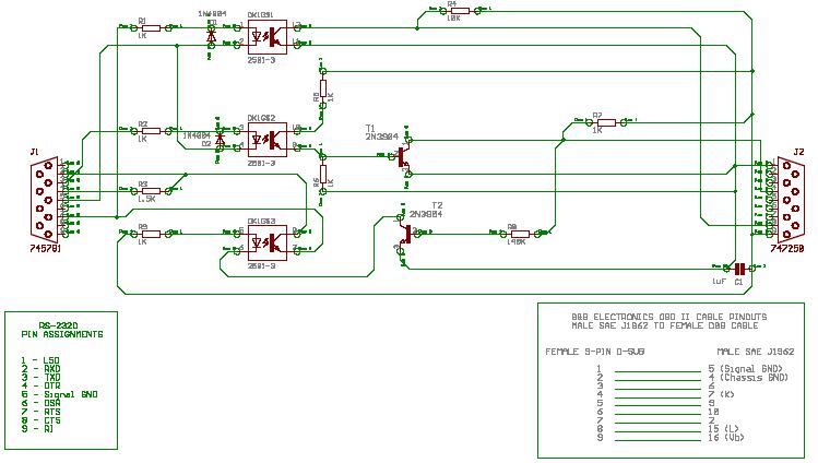
       วงจำทำอะไรครับเห็นมีแต่ opto switch กับ transistor เบอร์อะไรไม่รู้อ่านไม่ออก



จาก birdy  124.120.176.21  อังคาร, 29/1/2551 เวลา : 23:00   


คำตอบที่ 2
       เป็นวงจร RS232 - ISO 9141-2 ครับ ใช้ com อ่านข้อมูลจาก ECU เอามาจาก http://www.gasthai.com/boardsale/question.asp?page=3&id=2726






จาก kia414  116.58.232.82  พุธ, 30/1/2551 เวลา : 07:33   


คำตอบที่ 3
       ใกล้ๆแบตเตอรี่



sutadl จาก เกียขาว  210.1.9.114  พุธ, 30/1/2551 เวลา : 09:01   


คำตอบที่ 4
       ไม่แน่ใจว่าใช่หรือเปล่า อยู่ติดกับแอร์โฟล์ข้างๆแบตเตอรี่



จาก เอก  202.57.155.34  พุธ, 30/1/2551 เวลา : 09:04   


คำตอบที่ 5
       ขอบคุณครับ



จาก kia414  116.58.232.82  พุธ, 30/1/2551 เวลา : 11:52   


คำตอบที่ 6
       งงครับไม่เหมือนชาวบ้านเขาดูไม่ออกเลยไม่รู้ขาไหนเป็นอะไร





จาก kia414  202.139.223.18  พุธ, 30/1/2551 เวลา : 20:19   


คำตอบที่ 7
       อ๋อ จากการเดาผมว่าดังนี้นะครับ ผิดถูกไม่รู้หละ รอผู้รู้มาแก้
1. ถ้าจะอ่านข้อมูลจาก ECU ผ่านสาย rs232 ต้องแปลงปลั้กครับ คือด้านหนึ่งเป็น rs 232 อีกด้านเป็นหัวที่เสียบกับ socket Diagnosis ครับ ตำแหน่ง Diagnosis ก็คือปลั้กที่พี่เอก กับพี่เกียขาวบอกครับ
2. จากวงจรที่ดูที่ใช้ opto มาทำงานคือการช่วย transfer ข้อมูลจาก ECU มาที่สาย โดยที่หากเกิดการผิดพลาดจะไม่ก่อให้เกิดความเสียหายกับ ECU ครับ เนื่องจากเป็นการถ่ายโอนข้อมูลทางแสงเท่านั้น ไม่มีการเกี่ยวข้องกันทางสายข้อมูล (แต่ ground common นะครับ)
3. หลังจากนั้นคุณก็ต้องไปหา Software มาอ่านข้อมูลแล้วหละครับ หรือถ้าคุณสามารถเขียนเองได้คุณก็ต้องรู้ครับว่าข้อมูลที่ส่งมาเป็นรูปแบบไหน ส่งมาอย่างไร แปลความหมายว่าอย่างไรครับบ

ได้ผลอย่างไรอย่าลืมลงให้ดูนะครับ
อีกอย่าจะเอาไปทำอะไรอะครับ เช็คเ error เฉยๆ เหรอ ครับ หรือว่าจะเอาไปปรับจูนตั้งค่า ถ้าในกรณีปรับจูนตั้งค่า ยังไงๆ ก็ back up ข้อมูลเก่าใน ecu ไว้ก่อนก็ดีนะครับเผื่อมีอะไรผิดพลาด รถจะได้ยังวิ่งได้อยู่
โชคดีครับ



amarin_bird จาก birdy  124.120.167.244  พุธ, 30/1/2551 เวลา : 23:14   


คำตอบที่ 8
       sofware มีแล้วครับมาจากทีเดียวกันแต่หาขา K ,L ไม่เจอก็ยังทำอะไรไม่ได้
-จะเอามา ดูข้อมูลอย่างเดียวครับจะให้ปรับจูนอะไรทำไม่เป็นหลอก
แต่ ก็ไม่รู้ว่าได้มาแล้วจะทำอะไรได้บ้าง คงต้องหาข้อมูลอืกเยอะละครับ มีรถกับเขาซักคันก็ขอให้รู้ไส้รู้พุงมันให้หมด ไม่อยากวูบดับกลางเขาอีก
ขา K,L มันมีหรือเป่า ถ้าไม่มีก็จะปิดโครงการละครับก็ไม่กล้าเสียงเหมือนกัน



จาก kia414  202.139.223.18  พฤหัสบดี, 31/1/2551 เวลา : 12:40   


คำตอบที่ 9
       คุณ Kia414 email บอกเบอร์โทรผมหน่อยนะครับ พอดีพึ่งตามเข้าไปอ่านใน link น่าสนๆ ผมว่าถ้าหาข้อมูลเพิ่มอีกนิดหน่อยทางเรื่อง obd ผมว่าผมน่าจะทำได้ ต้นทุนไม่แพงด้วย เอาแบบที่เค้าขาย 5900 เลยแต่ใช้ได้เฉพาะ kia ดีปะ อิอิอิ ค่า lcd 400 บาท ค่า microcontroller ประมาณ 300 บาท ค่าสายประมาณ 100 บาท บวกพวกจิปาถะประมาณ 200 ที่เหลือ software ล้วนๆ (ฟรี)
amarin_bird@yahoo.com



amarin_bird จาก birdy  124.120.167.244  พฤหัสบดี, 31/1/2551 เวลา : 22:36   


คำตอบที่ 10
       ลองเข้าไปดูในบอร์ด JUC แลกเปลี่ยนความรู้กับนาย Dit Batman ซิครับ



sutadl จาก เกียขาว  124.120.160.129  ศุกร์, 1/2/2551 เวลา : 06:28   


คำตอบที่ 11
       ขอบคุณครับ



จาก birdy  125.26.140.5  อาทิตย์, 3/2/2551 เวลา : 10:35   


คำตอบที่ 12
       ก้าวหน้าไปถึงไหนแล้วครับ



จาก komoly  125.25.231.208  เสาร์, 1/3/2551 เวลา : 22:01   


คำตอบที่ 13
       ยังไม่มีเวลาสารต่อเลยครับช่วงนี้งานยุ่ง



จาก kia414  116.58.231.242  อาทิตย์, 2/3/2551 เวลา : 19:12   


คำตอบที่ 14
       ครับและจะคอยติดตามครับ



จาก komoly  124.121.119.105  อาทิตย์, 2/3/2551 เวลา : 22:03   


คำตอบที่ 15
       Sportage ปี 96 มันโบราณครับ ไม่มี OBD II อย่าเสียเวลาหาเลย เพราะมีแต่ Diagnosis plug ตาม คต.ที่ 6 ว่า



จาก เด็กโบ  203.147.4.69  จันทร์, 3/3/2551 เวลา : 08:14   


คำตอบที่ 16
       ดูจากวงจรก็ประหยัดดี เขียนโปรแกรมเพิ่มนิดหน่อยหรือเขียนให้ใช้งาน Pocket Pc ได้ก็ดี ขั้นแรกขอ Note Book ก่อน หรือคุณ birdy จะใช้ micro controller ช่วยไปอีกแนวก็ดี ครับ



จาก komoly  202.6.107.59  จันทร์, 3/3/2551 เวลา : 12:32   


      

Since 22, Feb 2001 hit counter View My Stats  Truehits.net      วัน<%=WeekdayName(Weekday(Date))%>,<%=formatdatetime(date(),1)%> (Online <%=Application("OnlineUsers")%> คน)
                                       

เพื่อลดภาระของ ฐานข้อมูล ซึ่งมีขนาดใหญ่มาก เพราะเวบเปิดมากว่า 10 ปี
จึงทำให้เวบช้าลงมาก ทีมงานจึงขออนุญาต แปลงข้อมูลจาก ฐานข้อมูลหลักเป็น SHTML File
เพื่อลดภาระการทำงานของ ฐานข้อมูลหลักครับ การแปลงฐานข้อมูลนี้ จะทำให้กระทู้นี้
ไม่สามารถตอบคำถามได้อีกต่อไปครับ แต่จะสามารถค้นหาชื่อกระทู้ และ Link ตรงมาที่หน้านี้ได้เหมือนเดิมครับ

ด้วยความนับถืออย่างสูง ทีมงาน Weekendhobby.com


Convert on : 23/8/2554 5:55:27

Error processing SSI file