WeekendHobby.com


ถอดพัดลมหน้าออกแล้วครับ วิ่งกระฉูด

จาก นรินทร์
เสาร์ที่ , 18/10/2551
เวลา : 08:35

อ่าน = 7845
117.47.43.205
       เมื่อวานนี้ผมได้ทำการถอดพักลมเครื่องด้านหน้าออก และติดพัดลมไฟฟ้าเข้าไปแทน เพิ่มรีเลย์ชุดนึง แล้วต่อไฟให้ทำงานทันทีเมื่อบิดสวิทช์ไปที่ ACC โดยไม่มีเทอร์โมสตัท ผลปรากฎว่ารถแรงขึ้นเป็นกระบุง ทุกทีออกตัวอืดมาแถมเสียงพัดลมเครื่องยังดังน่ารำคาญ ตอนนี้รถวิ่งดีขึ้นแล้วครับ อ้อ อยากถามผู้รู้ว่า มันจะประหยัดน้ำมันกว่าเดิมด้วยมั้ยครับ

ป.ล. Kia sportage เติม E85 จะเจ๊งมัยเอ่ย ผมว่าราคาน้ำมันมันถูกดีแฮะ

เครื่องมือในการใช้งาน website =>> สมัครสมาชิก | Login | Logout | เปลี่ยนไอคอนส่วนตัว | เกี่ยวกับเรา | ติดต่อโฆษณา         View stat by Truehits.net


   
   

คำตอบที่ 1
       เอาพัดลมของอะไรมาใส่ครับ ขอเบอร์หน่อยครับ ไว้ปรึกษาเผื่อทำมั่ง



จาก เกียหนึ่งบางปะกง  222.123.122.240  เสาร์, 18/10/2551 เวลา : 09:39   


คำตอบที่ 2
       ขอรูปด้วยครับ อยากจะลดโหลดของเครื่องมากครับ
โครงการลดโหลดของเครื่องยนต์ที่อยากทำ
1.พัดลมหม้อน้ำ
2.ไดชาร์จ
3.ปั๊มไฮดรอลิคพวงมาลัยเพาเวอร์
และถ้าเป็นไปได้ คอมแอร์ครับ
ถ้าลดโหลดพวกนี้ได้ ว้าว ไม่อยากจะคิดเลยครับท่าน



wannamat จาก siaperm  61.90.142.42  เสาร์, 18/10/2551 เวลา : 09:44   


คำตอบที่ 3
       ถ้าต่อให้ทำงานตลอดเวลาที่ติดเครื่อง ระวังพัดลมและ Relay จะเดี้ยงก่อนนะครับ ..
ของผมให้ช่างเจาะฝังเทอร์โม ที่หม้อน้ำด้านล่างพัดลมจะทำงานเป็นจังหวะๆ ถ้าเย็นได้ที่ก็ดับ ร้อนก็ติด และก็พ่วงเข้ากับคอมแอร์ด้วย จะทำงานตามจังหวะคอมแอร์ติด เท่านั้น...



chaweng จาก KIA Offroad  222.123.162.161  เสาร์, 18/10/2551 เวลา : 16:15   


คำตอบที่ 4
       วงจร...ทำเองได้





chaweng จาก KIA Offroad  222.123.162.161  เสาร์, 18/10/2551 เวลา : 16:19   


คำตอบที่ 5
       ผมเอาพัดลมของรถอะไรไม่รู้ (ไปเดินเลือกที่เชียงกง แล้วหยิบตัวที่ดูดีมีชาติตระกูลที่สุดมา) ราคา 400 บาท
เสร็จแล้วก็ถอดใบพักลมและตัวฟรีปั้มออก( มู่เล่ยังใช้ตัวเดิม) แล้วก์เอาไอ้พัดลมไฟฟ้าเนี่ยยัดเข้าไปในเบ้าลม(เค้าเรียกอย่างนี้มั้ง) แล้วก็ไม่ยากครับ ของผมถ้าขายึดของพัดลมไฟฟ้ามันตรงกับตำแหน่งไหนก็เอาสว่านเจาทะลุรวดตัวดักลม แล้วร้อยน็อตเบอร์ 10 ยึดไปซัก 2-3 ตัวได้มั้ง
เสร็จแล้วเดินไฟกราวนด์เข้ากับตัวถัง ไฟบวกวิ่งเข้ารีเลย์ เดินสายไฟเลี้ยงรีเลย์ไปเชื่อมกับสายไฟที่คอพวงมาลัย จบ

ของผมมันดูมักง่ายไปนิดนึง ไม่แนะนำให้ทำตามนะครับ ของผมต้องรีบทำเพราะรีบใช้รถวันนั้นพอดี กะว่าเวลาว่างๆจะมาไวรริ่งสายใหม่ให้ดูมาตรฐานหน่อย

ส่วนพัดลมเดิมติดรถและฟรีปั้มผมไม่เอาแล้ว ใครอยากได้แจ้งด้วย จะส่งให้ใช้ครับ

ป.ล. ใครชี้เป้าร้านขายกระจกหลังเกียราคาไม่แพงให้ได้มั่งครับ ของผมแตกมาจะครบปีแล้วยังไม่ได้เปลี่ยนเลย ( เคยคุยกะช่างยุทธ แต่ช่างยุทธจะขายพร้อมฝาหลังซึ่งผมงบไม่ถึงอ่ะ) ตอนนี้ใช้พลาสติกอะครีลิคสีชาหนา 4 มิลแทนกระจกหลังไปก่อนแล้ว



จาก นรินทร์  117.47.43.205  เสาร์, 18/10/2551 เวลา : 16:33   


คำตอบที่ 6
       พี่ นรินทร์ ครับ ผมขอรับอุปการะพัดลมฟรีปั้ม ต่อได้ใหมครับ ของผมพัดลมมันบิ่น ตัวปั้มมันร้าว เวลาเริ่งเครื่องมันดังแปลก ๆ อ่ะครับ กำลังหาเปลี่ยนอยู่พอดี



จาก ชายเล็ก  124.121.187.200  เสาร์, 18/10/2551 เวลา : 17:31   


คำตอบที่ 7
       คุณชายเล็กอยู่ที่ไหนครับ ผมอยู่เชียงใหม่ จะให้ส่งของไปทางไหนที่สะดวกคุณ ช่วยแจ้งด้วย



จาก นรินทร์  117.47.43.205  เสาร์, 18/10/2551 เวลา : 18:20   


คำตอบที่ 8
       ผมอยู่ ปทุมธานี ถ้าพี่ไม่สะดวกไม่เป็นไรครับ

เบอร์โทรผม 0815736999 ครับ



จาก ชายเล็ก  124.121.187.200  เสาร์, 18/10/2551 เวลา : 18:48   


คำตอบที่ 9
       ถ้าพี่ นรินทร์ สะดวกทางไปรษณีย์ รบกวนส่ง ที่
มะลิวัลย์ นามละคร
40/305 หมู่บ้านแพรมาพรคลอง 11
ถนนรังสิต-องค์รักษ์ ตำบลบึงน้ำรักษ์
อำเภอธัญบุรี จังหวัดปทุมธานี 12110

ได้เลยครับ ถึงผมแน่นอน
ขอบคุณล่วงหน้าครับ ตอนนี้อยู่ชลบุรี สงสัยคืนนี้นอนบางแสน ครับ



จาก ชายเล็ก  222.123.241.125  เสาร์, 18/10/2551 เวลา : 22:00   


คำตอบที่ 10
       วันที่ 22 นี้ ผมจะไปเที่ยวระยอง
จะผ่านกรุงเทพรบกวนคุณชายเล็กมารับของ แถวๆ รังสิต คลอง 5 ได้มั้ยครับ ผมจะวิ่งเส้นวงแหวนตะวันออกอ่ะ
แล้วผมจะโทรนัดเวลาอีกที



จาก นรินทร์  117.47.230.127  อาทิตย์, 19/10/2551 เวลา : 08:11   


คำตอบที่ 11
       ได้ครับ พี่ โทรได้เลยครับ วิทยุ เอามาทิ้งไว้ที่ผมก็ได้ครับถ้ายังไม่มีใครสนใจ แหะ แหะ ไม่ใช่ไรถ้ามีท่านอื่นต้องการผมจะรับเป็นธุระจัดส่งให้ครับ



จาก ชายเล็ก  124.121.192.80  อาทิตย์, 19/10/2551 เวลา : 23:54   


คำตอบที่ 12
       งั้นก็ตามนั้น
ผมจะออกจากเชียงใหม่วันที่ 22 เวลา 20.30 น.
ถึงกรุงเทพ ประมาณ 06.30 เจอกันแถวไหน เดี๋ยวนัดกันอีกทีครับ



จาก นรินทร์  117.47.230.127  จันทร์, 20/10/2551 เวลา : 07:07   


คำตอบที่ 13
       รู้สึกอบอุ่นกับบ้านหลังนี้จริงๆ ทุกคนล้วนมีน้ำใจเหมือนพี่เหมือนน้อง คิดไม่ผิดที่จะใช้sportage



จาก tak fireman  222.123.196.35  จันทร์, 20/10/2551 เวลา : 09:30   


คำตอบที่ 14
       รับทราบ ครับผม



จาก ชายเล็ก  124.121.192.80  จันทร์, 20/10/2551 เวลา : 13:27   


คำตอบที่ 15
       นี่แหละครับน้ำใจของชาว KIA



จาก Pong  118.175.64.87  อังคาร, 21/10/2551 เวลา : 11:18   


คำตอบที่ 16
       ดีครับ
หายไปนาน...เลยนะ นรินทร์ ขอให้เดินทางโดยสวัสดิภาพครับ



phupha จาก ภูผา  61.91.73.130  อังคาร, 21/10/2551 เวลา : 20:02   


คำตอบที่ 17
       สวัสดีครับคุณภูผา
ไปอยู่นอกมาพักนึงครับ ตอนนี้กลับมาทำงานตามปรกติแล้ว และคงได้เข้ามาเว็บนี้บ่อยขึ้น



จาก นรินทร์  222.123.67.124  อังคาร, 21/10/2551 เวลา : 21:41   


คำตอบที่ 18
       มาเที่ยวส่วนไหนของระยองคับ ว่าง ๆ ไม่ติดงานจะได้แวะเข้าไปทำความรู้จักบ้าง



BaBa จาก BaBa 492  210.1.5.79  พุธ, 22/10/2551 เวลา : 08:17   


คำตอบที่ 19
       ไปเกาะเสม็ดครับ คงอยู่บนเกาะช่วง 23 - 25 นี้ หลังจากนั้นคงต้องดูสภาพร่างกายและเงินในกระเป๋าก่อน



จาก นรินทร์  222.123.23.219  พุธ, 22/10/2551 เวลา : 17:13   


คำตอบที่ 20
       Project นี้พี่เกียแมนน่าจับดูอีกตัวนะครับพี่ ติดพัดลมซัก 2ตัว ตัวหนึ่งทำงานสภาวะปกติ อีกตัวทำงานตอนความร้อนขึ้นสูง เป็นทางเลือกให้กับผู้ที่ฟรีพัดลมเริ่มกลับบ้านเก่า



greentea จาก ราชสีห์  58.97.37.61  อาทิตย์, 26/10/2551 เวลา : 16:46   


คำตอบที่ 21
       ขอร่วมด้วย
ใช้อุปกรณ์ตามรูปนี้ครับ

zero eight six three seven four zero two nine nine





จาก siaperm  61.90.142.42  จันทร์, 2/3/2552 เวลา : 15:04   


คำตอบที่ 22
       งานติดตั้งทำเอง ฝีมือโคตรห่วยแตก แต่จริงใจครับ

zero eight six three seven four zero two nine nine





จาก siaperm  61.90.142.42  จันทร์, 2/3/2552 เวลา : 15:12   


คำตอบที่ 23
       ตอนนี้ควบคุมด้วยสวิทซ์มือ เมื่อเห็นว่าอุณหภูมิสูงขึ้นก็ทำการเปิด กลัวพัดลมพังก่อนก็ปิด
next time need design control diagramp by microprocessors.
คงต้องขอแรงคุณชายเล็กช่วยเขียนโปรแกรมควบคุมตัวไมโครโปรเซสเซอร์ที่ว่านี้
พร้อมรับมือกับสิ่งที่จะเกิดขึ้นอยู่แล้วครับ

zero eight six three seven four zero two nine nine





จาก siaperm  61.90.142.42  จันทร์, 2/3/2552 เวลา : 15:18   


คำตอบที่ 24
       โปรเจ็กนี้ให้ไวครับพี่น้อง ผมจะได้ตามมั่ง อยากมานานแล้ว



จาก อนุบาลออฟโรด  117.47.155.66  อังคาร, 3/3/2552 เวลา : 10:50   


คำตอบที่ 25
       case study from jeepunityclub http://jeep.thailandoffroad.com/board/question.asp?page=2&id=J26087
http://jeep.thailandoffroad.com/board/question.asp?page=2&ID=J30556



zero eight six three seven four zero two nine nine



จาก siaperm  119.31.58.169  อังคาร, 3/3/2552 เวลา : 22:24   


คำตอบที่ 26
       อื่ม......เวลารถวิ่งความเร็วสูง แล้วความร้อนขึ้น ลอง ปิดพัดลมไปเลยครับ ปิด นะครับ ไม่ได้พิมพ์ผิด

พัดลมถ้าตัวเดียวควรจะต้อง 16 นิ้วครับ



จาก ชายเล็ก  124.122.227.30  อังคาร, 3/3/2552 เวลา : 23:14   


คำตอบที่ 27
       ทำไมต้องปิดครับชายเล็กในเมื่อความร้อนขึ้นสูง.. ...ช่วยอธิบายหน่อยครับ ไม่คอยเข้าใจ...



todza870 จาก love kia  118.173.58.108  พุธ, 4/3/2552 เวลา : 17:28   


คำตอบที่ 28
       แหม คุณ love kia ก็
เมื่อวัตถุชิ้นหนึ่งเคลื่อนที่ด้วยความเร็วที่หนึ่งร้อยกิโลเมตรต่อชั่วโมง ความเร็วปะทะระหว่างวัตถุกับมวลอากาศก็เท่ากับความเร็วที่วัตถุเคลื่อนที่
มองมุมกลับ คือให้หม้อน้ำอยู่กับที่ แล้วมวลอากาศเคลื่อนที่ด้วยความเร็วหนึ่งร้อยกิโลเมตรต่อชั่วโมงวิ่งเข้ามาปะทะกับหม้อน้ำ
แต่พัดของเราแค่สิบสี่นิ้วซึ่งดูดอากาศได้ไม่เร็วเท่าลมที่เข้ามาปะทะ แทนที่พัดลมจะเป็นตัวดูดอากาศ กลับกลายเป็นตัวกั้นการไหลของอากาศแทน
ดังนั้น เพื่อป้องกันการอัดอั้นของมวลอากาศและรักษาอายุของพัดลม จึงต้องทำการปิดพัดลม ปล่อยให้อากาศไหลผ่านด้วยตัวมันเองดีกว่า ด้วยเหตุผลประการฉะนี้แล

ไม่น่าจะผิดน่ะ

zero eight six three seven four zero two nine nine



wannamat จาก siaperm  61.90.142.42  พุธ, 4/3/2552 เวลา : 18:09   


คำตอบที่ 29
       เข้าใจแล้วครับ..ขอบคุณครับ...ในทางกลับกันถ้าเรายังใช้ฟรีตัวเดิมละเราไม่มีทีปิด (ในกรณีเติมน้ำยาฟรีพัดลมเอง ไม่รู้มากไปหรือน้อยไป) คราวนี้จะรู้ได้ยังไงละว่ามันช่วยดูดหรือช่วยต้านแรงลม.....อันนี้อยากรู้จริงๆ วันก่อนไปเช็คแอร์ ช่างมันบอกว่าแรงลมไม่พอมันเลยไม่ค่อยเย็น ทั้งๆที่พัดลมไฟฟ้าของแอร์ทำงานปกติ..(อันนี้ต้องเชื่อช่างมันไปก่อน) เลยเติมเพิ่มอีก 2 หลอด...เห็นมันก็เหมือนเดิม...ความเย็นไม่แตกต่าง..ทีได้มาคือเสียงของพัดลมดังมากกว่าเดิม...ตอนนี้คิดจะเอาออกอยู่....แต่จะเอาเอาออกเท่าไหร่ดีละ ???.....



todza870 จาก love kia  118.173.54.131  พุธ, 4/3/2552 เวลา : 19:34   


คำตอบที่ 30
       first step ทุกคนบนโลกนี้มีเกียรติเท่ากัน ได้โปรดอย่าเรียกบุคคลที่สามด้วยคำนำหน้าว่า มัน (ต้องขอโทษด้วยขอรับ)
second step ในความคิดของกระผม ที่ช่างบอกว่าแรงลมไม่พอ คงเป็นเพราะที่รอบเดินเบา ฟรีปั๊มพัดลมยังไม่หนืดเท่าไหร่ ทำให้ความเร็วรอบของพัดลมช้าตามไปด้วย มวลอากาศร้อนที่ออกจากคอนเดนซิ่งจึงเคลื่อนที่ออกอย่างช้า ๆ ทำให้แอร์เย็นไม่ทันใจครับ
รบกวนคุณ love kia ลองเข้าไปอ่านในกระทู้ตามคำตอบที่ 25 ครับ น่าจะได้ข้อมูลดี ๆ มาประกอบการพิจารณา

ขอบคุณครับ

zero eight six three seven four zero two nine nine



จาก siaperm  61.90.142.42  พุธ, 4/3/2552 เวลา : 19:43   


คำตอบที่ 31
       ด้วยความเคารพ อันนี้ไม่ได้ตั้งใจจริงๆครับ ปกติจะใช้กับเพื่อนทีเป็นบุคคนที่ 3 ( เช่น มันอยู่ใหน. มันมาแล้วยัง) ยังไงต้องขออภัยด้วยครับผม.....ขอบคุณเสี่ยเพิ่มที่แนะนำ.. ขอบคุณครับ



todza870 จาก love kia  118.173.54.131  พุธ, 4/3/2552 เวลา : 20:07   


คำตอบที่ 32
       ฟรีปั๊มเครื่องยิ่งร้อนยิ่งหนืดทำให้พัดลมแรงขึ้นกว่าเดิมครับ



อนุบาลออฟโรด จาก อนุบาลออฟโรด  222.123.109.140  พุธ, 4/3/2552 เวลา : 22:16   


คำตอบที่ 33
       ขอบคุณครับ เกียหนึ่ง....



todza870 จาก love kia  118.173.54.131  พฤหัสบดี, 5/3/2552 เวลา : 10:15   


คำตอบที่ 34
       ถึงคุณlove kia เคยล้างรังผึ้งที่อยู่หน้าหม้อน้ำบ้างไหมครับ ง่ายๆๆก็เอาน้ำฉีดเข้าไปครับ หรือจะใช้น้ำยาล้างจานแปรงสีฟัน ค่อยๆๆทำ อย่าให้ครีบล้มนะ ก็ช่วยให้เย็นได้ครับ



จาก kia-d  116.68.148.226  พฤหัสบดี, 5/3/2552 เวลา : 11:55   


คำตอบที่ 35
       คต.ที่34 ชัดเจนดีจัง...สงสัยชอบไปล้างบ่อยๆ อิอิ(ล้อเล่งนะก้าบบบ)



จาก ลูกศิษย์ kia-d  118.175.70.69  พฤหัสบดี, 5/3/2552 เวลา : 12:30   


คำตอบที่ 36
       ขอบคุณครับ Kia-d จะลองดู



todza870 จาก love kia  118.173.54.131  พฤหัสบดี, 5/3/2552 เวลา : 17:00   


คำตอบที่ 37
       คำตอบที่ 28
แหม คุณ love kia ก็
เมื่อวัตถุชิ้นหนึ่งเคลื่อนที่ด้วยความเร็วที่หนึ่งร้อยกิโลเมตรต่อชั่วโมง ความเร็วปะทะระหว่างวัตถุกับมวลอากาศก็เท่ากับความเร็วที่วัตถุเคลื่อนที่
มองมุมกลับ คือให้หม้อน้ำอยู่กับที่ แล้วมวลอากาศเคลื่อนที่ด้วยความเร็วหนึ่งร้อยกิโลเมตรต่อชั่วโมงวิ่งเข้ามาปะทะกับหม้อน้ำ
แต่พัดของเราแค่สิบสี่นิ้วซึ่งดูดอากาศได้ไม่เร็วเท่าลมที่เข้ามาปะทะ แทนที่พัดลมจะเป็นตัวดูดอากาศ กลับกลายเป็นตัวกั้นการไหลของอากาศแทน
ดังนั้น เพื่อป้องกันการอัดอั้นของมวลอากาศและรักษาอายุของพัดลม จึงต้องทำการปิดพัดลม ปล่อยให้อากาศไหลผ่านด้วยตัวมันเองดีกว่า ด้วยเหตุผลประการฉะนี้แล

ไม่น่าจะผิดน่ะ

zero eight six three seven four zero two nine nine


จาก siaperm 61.90.142.42 พุธ, 4/3/2552 เวลา : 18:09
-----------------------------------------------------------




จาก ชายเล็ก  124.121.187.154  พฤหัสบดี, 5/3/2552 เวลา : 17:24   


คำตอบที่ 38
       ถึงคุณlove kia เคยล้างรังผึ้งที่อยู่หน้าหม้อน้ำบ้างไหมครับ ง่ายๆๆก็เอาน้ำฉีดเข้าไปครับ หรือจะใช้น้ำยาล้างจานแปรงสีฟัน ค่อยๆๆทำ อย่าให้ครีบล้มนะ ก็ช่วยให้เย็นได้ครับ ถ้าทำตามขั้นตอนของkiadแล้วไม่หายให้เปลี่ยนรังผึ้งให้ใหญ่ขึ้นถ้าจำไม่ผิดคงเป็นของรถตู้ของผมก็เปลี่ยนแล้วเย็นดีครับ(รังผึ้งแอร์นะครับ)



จาก bsp  202.149.25.236  พฤหัสบดี, 5/3/2552 เวลา : 20:16   


คำตอบที่ 39
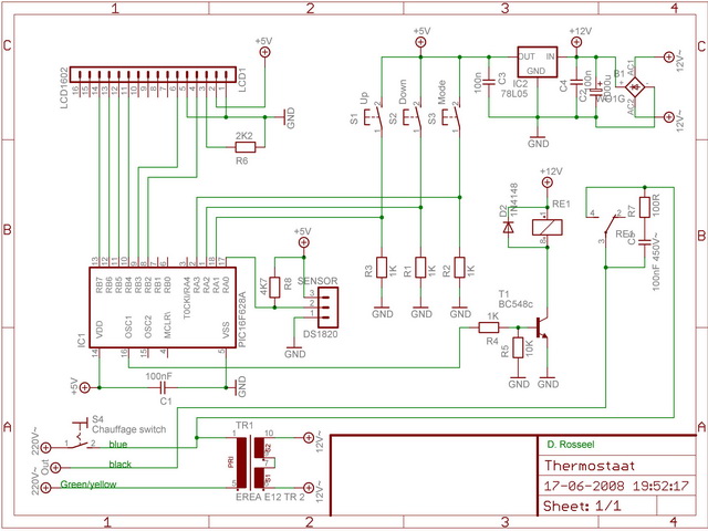
       ลองดูวงจรนี้





doarea จาก TigerDance  115.67.149.17  พฤหัสบดี, 12/3/2552 เวลา : 16:56   


คำตอบที่ 40
       ตั้งอุณหภูมิได้ มีรีเลย์





doarea จาก TigerDance  115.67.149.17  พฤหัสบดี, 12/3/2552 เวลา : 17:03   


คำตอบที่ 41
       เมื่ออุณหภูมิเกินที่ตั้งไว้ รีเลย์ทำงาน ไฟแดงติด(ดัดแปลงได้)





doarea จาก TigerDance  115.67.149.17  พฤหัสบดี, 12/3/2552 เวลา : 17:13   


คำตอบที่ 42
       ผมลองทำแบบบ้านๆ เอาเซนเซอร์ติดไว้ตรงนี้ ก็พอไปวัดไปวาได้





doarea จาก TigerDance  115.67.149.17  พฤหัสบดี, 12/3/2552 เวลา : 17:20   


คำตอบที่ 43
       ผมแค่ลองดูว่าวงจรทำงานได้หรือเปล่า
่ไม่ได้เอารีเลย์ไปสั่งงานอะไร แค่เอาไว้ดูอุณหภูมิเฉยๆ แต่อนาคตไม่แน่

หมายเหตุ ใช้งานได้ดีระดับหนึ่ง อย่างน้อยก็ดีกว่าของติดรถ งบประมาณไม่แพง






doarea จาก TigerDance  115.67.149.17  พฤหัสบดี, 12/3/2552 เวลา : 17:29   


คำตอบที่ 44
       ลองดูครับ อีกหนึ่งทางเลือก วงจรไม่ซับซ้อน
ไว้จะโพสโค๊ดให้ครับ (ค้นก่อน)




doarea จาก TigerDance  115.67.149.17  พฤหัสบดี, 12/3/2552 เวลา : 17:33   


คำตอบที่ 45
       อื่ม.........ของผมยังเป็นอย่างนี้อยู่เลย เอิ๊ก ๆ





จาก ชายเล็ก  124.121.185.238  พฤหัสบดี, 12/3/2552 เวลา : 18:59   


คำตอบที่ 46
       รอชมผลงานครับ....บ้านหม้อมีของให้เล่นเยอะเลยลองหาชุดคิตมาเล่นจะได้ไม่เหนื่อยมากนักครับ (นั่งออกแบบเองปวดหมอง)...ส่วนผมรอลอกการบ้านอย่างเดียว..อิอิ.
ไม่ว่ากันนะ (คน ตจว.หาของเล่นยากๆ).....



todza870 จาก love kia  118.173.52.198  พฤหัสบดี, 12/3/2552 เวลา : 20:10   


คำตอบที่ 47
       อีกแบบหนึ่งครับจากคลองถม





จาก kia414  115.67.88.18  ศุกร์, 13/3/2552 เวลา : 03:09   


คำตอบที่ 48
       พี่ LOVE KIAยังดีครับแค่ลอกการบ้าน ส่วนผมคงต้องทำการบ้านให้ครับ



อนุบาลออฟโรด จาก อนุบาลออฟโรด  222.123.106.62  ศุกร์, 13/3/2552 เวลา : 10:34   


คำตอบที่ 49
       update ครับ
ใส่พัดลมไฟฟ้า 16" ของฟอร์ด สองเดือนกว่าแล้ว ไม่มีปัญหาใด ๆ

zero eight six three seven four zero two nine nine





wannamat จาก siaperm  203.144.218.205  พุธ, 13/5/2552 เวลา : 14:02   


คำตอบที่ 50
       จับอุณหภูมิด้วย Temp sensor

zero eight six three seven four zero two nine nine





wannamat จาก siaperm  203.144.218.205  พุธ, 13/5/2552 เวลา : 14:03   


คำตอบที่ 51
       ควบคุมการเปิด ปิดพัดลมด้วย Temp controller (ด้านขวาของรูป)
ทีแรกว่าจะใส่หัวสเปรย์ฉีดน้ำให้รังผึ้ง จึงใส่สวิทซ์กดติด ปล่อยดับไว้ตัวหนึ่ง แต่พอพัดลม 16" ทำงาน อุณหภูมิของน้ำก็ลดลงเป็นที่น่าพอใจ

zero eight six three seven four zero two nine nine





wannamat จาก siaperm  203.144.218.205  พุธ, 13/5/2552 เวลา : 14:08   


คำตอบที่ 52
       กรณีศึกษา
เมื่อพัดลมแอร์ 2 ตัวด้านหน้าคอล์ยร้อนของแอร์ทำงาน อุณหภูมิของน้ำหล่อเย็นก็ลดลงไปด้วย ทำให้พัดลม 16" แทบไม่ได้ทำงาน
แนบไว้เก็บเป็นการบ้านต่อไป ครับ

zero eight six three seven four zero two nine nine





wannamat จาก siaperm  203.144.218.205  พุธ, 13/5/2552 เวลา : 14:10   


คำตอบที่ 53
       รอชมของหนุ่มมือซน (ชายเล็ก) อยู่ครับ

zero eight six three seven four zero two nine nine



wannamat จาก siaperm  203.144.218.205  พุธ, 13/5/2552 เวลา : 14:12   


คำตอบที่ 54
       เสียดายไม่ได้ถ่ายตอนที่ติดตั้งเสร้จแล้ว ไว้อ่ะ





จาก ชายเล็ก  124.121.190.25  ศุกร์, 26/6/2552 เวลา : 05:57   


คำตอบที่ 55
       แจ่มเลย



phupha จาก ภูผา  12.110.209.153  ศุกร์, 26/6/2552 เวลา : 07:24   


คำตอบที่ 56
       ยานอวกาศกำลังจะเผยโฉม
รีบถ่ายรูปตอนติดตั้งเสร็จแล้วลงด่วน
รอชมอยู่เด้อ อ้ายชายเล็ก

zero eight six three seven four zero two nine nine



wannamat จาก siaperm  203.144.218.205  ศุกร์, 26/6/2552 เวลา : 07:49   


คำตอบที่ 57
       ผมไม่ชมอย่างเดียว จะลอกการบ้านด้วยครับ



จาก Love kia  118.173.52.154  ศุกร์, 26/6/2552 เวลา : 16:23   


คำตอบที่ 58
       น่าสนใจไม่น้อย [คงต้องเป็นproject]ของเรามั่ง



จาก ชิต สุพรรณ  125.26.62.154  ศุกร์, 26/6/2552 เวลา : 20:46   


คำตอบที่ 59
       จากคำตอบที่ 4 (KIA Offroad) เข้าท่า ครับ แต่ขอเสริมนทำไมไม่ใช้พัดลมรุ่น4สาย 2จังหวะ แยกระหว่างเทอโมความร้อนกับคอมแอร์ไปเลยละ ครับ



จาก เกีย นครินทร์  124.122.128.248  เสาร์, 27/6/2552 เวลา : 11:22   


คำตอบที่ 60
       จากคำตอบที่ 49 ทำไม่ลองเอากะบังลมเก่าออกละ ครับ เพราะพัดลมที่ใส่ตั้ง 16 นิ้ว ผมว่าระยะห่างของเครื่องกับพัดลมมันน้อยไปหน่อยนะ ครับ อย่าลืมการไหลของอากาศด้วย ครับ (มาเท่าไรออกเท่านั้น) ถ้าการไหลของอากาศหลังพัดลมไม่ดีก็มีผลกับการไหลของอากาศหน้าพัดลมเหมือนกันนะ ครับ ( ผมคิดมากไปอะ เปล่า อิๆๆๆ)
ป ล ผมว่ามันจะดูสวยด้วย นะ



จาก เกีย นครินทร์  124.122.128.248  เสาร์, 27/6/2552 เวลา : 11:44   


คำตอบที่ 61
      
ต่อข้อสงสัยของคุณเกีย นครินทร์

first question ทำไมไม่ใช้พัดลมรุ่น4สาย 2จังหวะ
ขอแจงว่า แล้วถ้าเกิดคอมแอร์สั่งให้คอล์ยรอบต่ำทำงานพร้อมกับที่เทอร์โมสตัทของหม้อน้ำสั่งให้คอล์ยรอบสูงทำงาน (ซึ่งคอล์ยสองคอล์ยนี่อยู่ในมอเตอร์ตัวเดียวกัน) อะไรจะเกิดขึ้น

second question อย่าลืมการไหลของอากาศด้วย ครับ (มาเท่าไรออกเท่านั้น)
แจงได้ว่า เพราะต้องการให้อากาศผ่านมาจากด้านหน้าของคอนเดนซิ่งแอร์ ไหลทะลุเข้ามาหน้าหม้อน้ำเท่านั้นขอรับ กระบังลมเป็นตัวบังคับทิศทางการไหลที่ว่านี้ ถ้าไม่มีกระบังลมฉันใด นั่นคือการสูญเสียกระแสไฟให้พัดลมโดยไม่ได้งานอะไรเลย

เมื่อมวลอากาศจำนวนมากถูกอัดอั้นอยู่ในห้องเครื่อง จึงต้องหาที่ระบายด้วยการหนุนฝากระโปรง ตอนนี้หนุนอยู่ที่ 12 มิลลเมตร ก็พอมีช่องว่างให้อากาศไหลออกได้พอควร

check up ถ้าอุณหภูมิในห้องเครื่องสูงเกินไป ก็จะทำการหนุนฝาขึ้นอีก ถ้าหนุนมาก ๆ แล้วยังไม่พอ ก็จะทำการเจาะฝากระโปรงเพื่อใส่พัดลมดูดอากาศออกให้รู้แล้วรู้รอดไปเสียเลยนี่

เหตุผลก็ด้วยประการฉะนี้แล

ด้วยความเคารพขอรับ

zero eight six three seven four zero two nine nine



wannamat จาก siaperm  203.144.218.205  เสาร์, 27/6/2552 เวลา : 12:14   


คำตอบที่ 62
       จากคำตอบที่ 61 ข้อแรกผมเข้าใจ ครับ ถ้าพัดลมที่เข้าสร้างมานั้นเป็นแบบความเร็วไม่เท่ากันซึ่งเกิดจากการพันขดลวดแต่ละคอลย์ไม่เท่ากัน ครับ แต่ความเป็นจริงพัดลมที่เข้าสร้างมานั้นมีความเร็วรอบทั้ง 2 คอลย์ เท่ากันแต่1คอลย์จะโดนดรอปด้วยตัวต้านทานค่าหนึ่งเอาไว้เพื่อให้มีความเร็วต่ำลงมา1จังหวะ(ทั่วไปจะเป็นของแอร์) ส่วนอีกคอลย์จะไม่มีตัวต้านทานมาดรอปไว้ก็ทำงานตามรอบปรกติ(ทั่วไปจะเป็นของเทอร์โมความร้อน) ทีนี้ถ้าทั้งคอมแอร์กับเทอร์โมความร้อนทำงานพร้อมกันผลที่ได้พัดลมก็จะทำงานตามรอบปรกติที่ไม่โดนดรอปตัวต้านทานเอาไว้ อะ ครับ (ตามที่ผมเข้าใจ ครับ)

ส่วนข้อสองผมก็เข้าใจ ครับ แต่ที่ผมว่าให้เอากะบังลมออกแล้วเลื่อนพัดลมไปชิดหม้อน้ำค่อนมาทางซ้ายมือ(แต่ตามรูปมันก็อยู่ซ้ายแล้ว) เพราะผมเห็นว่าพัดลมที่เอาใส่ตั้ง 16 นิ้ว ใช้โครงพัดลมเป็นกะบังลมในตัว จะทำให้ระยะห่างจากหน้าเครื่องยนต์ถึงพัดลมมากขึ้นจะได้ลดแรงปะทะของลมที่มีต่อหน้าเครื่องยนต์ซึ่งผมว่ามันมีผลต่อการไหลของอากาศ หน้าจะทำให้อากาศไหลได้เร็วขึ้น แอร์กับหม้อน้ำหน้าจะระบายอากาศได้ดีขึ้นด้วย ครับ แล้วอีกอย่างผมว่ารถของคุณน่าจะมีพัดลมที่ด้านหน้ารังผึ้งแอร์ค่อนไปทางขวามืออยู่อีกหนึ่งตัว ซึ้งก็เท่ากับว่าได้ลมเกิน 80% ของหม้อน้ำแล้ว บวกกับความเร็วรอบของพัดลมก็สูงกว่าความเร็วรอบของพัดลมฟรีปั้มในรอบเดินเบาอยู่แล้ว ผมก็คิดว่าหน้าจะเอาความร้อนของเครื่องอยู่ ครับ (ตามความคิดของผมอะ ครับ
มีอะไรที่ผมเข้าใจไม่ถูกต้องช่วยแนะนำด้วย ครับ



จาก เกีย นครินทร์  124.122.145.211  เสาร์, 27/6/2552 เวลา : 21:53   


คำตอบที่ 63
      
เรียน คุณเกีย นครินทร์

รับทราบครับ และแจ้งว่า ระยะจากรังผึ้งถึงฝาครอบสายพานราวลิ้นมีพื้นที่ให้ประมาณเจ็ดนิ้วครึ่ง ซึ่งตอนนี้พัดลมที่กระผมใส่เข้าไปก็แน่นเปรี๊ยะพอดี
ใจจริงอยากจะขยับพัดลมให้ห่างจากรังผึ้งมาก ๆ มวลอากาศจะได้ไหลสะดวก ไม่กระจัดกระจาย
แต่ด้วยความหนาของใบพัดบวกมอเตอร์จึงติดตั้งได้เท่าที่เห็น
ป.ล.เมื่อวานถอดปลั๊กพัดลมสองตัวหน้าคอนเดนซิ่งแอร์ไม่ให้ทำงาน แล้วให้พัดลมหลังหม้อน้ำทำงานแทน คาดว่าน่าจะดูดลมได้ดีกว่า
วันนี้วิ่งทางไกลไปโคราช ผลที่ได้แอร์เย็นเร็วกว่าเดิม

ร่วมกันคิดครับ เพื่อประโยชน์ของผู้ใช้รถ

zero eight six three seven four zero two nine nine





wannamat จาก siaperm  114.128.27.61  อาทิตย์, 28/6/2552 เวลา : 18:05   


คำตอบที่ 64
       อื่ม.......ตอนนี้ผมก็เหลือพัดลมอยู่ตัวเดียว เพราะ พัดลมหน้าคอนเดนซิ่งแอร์ ผมดันใหม่ไปผมเลยถอดออก เวลาวิ่ง อ่ะเย็น แอร์สบายครับ แต่พอเจอรถติดในเมืองนาน ๆ อ่ะ ร้อนเลย เอิ๊ก ๆ



จาก ชายเล็ก  124.121.235.214  พุธ, 1/7/2552 เวลา : 03:37   


คำตอบที่ 65
       เรียนคุณชายเล็ก
ตามคำตอบที่ 63 กระผมสั่งให้พัดลมหลังหม้อน้ำทำงานพร้อมกับคอมแอร์ ผลที่ได้ แอร์เย็นเร็วทันใจกว่าเดิม จอดรถอยู่กับที่ไม่มีปัญหาเรื่องความร้อน
วานนี้จึงทำการถอดพัดลมหน้าคอนเดนซิ่งออกทั้งสองตัว เพื่อเปิดทางให้ลมเข้าหน้าคอนเดนซิ่งได้สะดวกขึ้น
รอผลประมาณหนึ่งอาทิตย์ คาดว่าน่าจะรอรับพัดลมหน้าคอนเดนซิ่งจากกระผมได้

zero eight six three seven four zero two nine nine



wannamat จาก siaperm  203.144.218.205  พุธ, 1/7/2552 เวลา : 07:58   


คำตอบที่ 66
       มาแล้ว...พัดลมไฟฟ้า Volvo
ทำโครงให้เข้ากับบังลมเดิม
วิ่งกระฉูด






Chaweng จาก KIA Offroad  222.123.161.132  ศุกร์, 31/7/2552 เวลา : 18:41   


คำตอบที่ 67
       หน้าตาเหมือนของผมเลย ต่างที่ยี่ห้อ ของผมปะว่า จากค่ายฟอร์ด
พินิจจากกการติดตั้งแล้ว น่าจะใส่ยากน่าดู
เอาน่า ต้องยัดได้อยู่แล้ว ขอเป็นกำลังใจ

zero eight six three seven four zero two nine nine



wannamat จาก siaperm  110.49.39.6  ศุกร์, 31/7/2552 เวลา : 19:00   


คำตอบที่ 68
       อื่ม................เอ่อ.........ผมยังใช้พัดลม 14 นิ้ว อยู่เลย อ่ะ หา 16 นิ้ว สวย ๆ แบบพี่ KIA Offroad ไม่ได้ซักที พี่ได้มาเท่าไร จากใหนอ่ะครับ สภาพสวยงามมากเลย

ถ้าอีกซักพัก ยังหาไม่ได้ ผมจะหนีไปเล่น 10 นิ้ว 2-3 ตัวและ ตอนนี้สองจิตสองใจอยู่ เพราะถ้าซื้อ 10 นิ้วมา 2 ตัวแล้วไม่เวิรค์ละ จมเลยทีนี้ เอิ๊ก ๆ



จาก ชายเล็ก  124.122.253.171  เสาร์, 1/8/2552 เวลา : 02:00   


คำตอบที่ 69
       ไปเจอที่อู่ซ่อมรถครับ เขาเตรียมใว้ใส่รถ BMW เพราะว่าเขาก็จะถอดพัดพัดฟรีครัช แล้วจะใส่ตัวนี้แทนครับ
เลยได้ราคาสูงไปนิด ถ้าเทียบกับที่ไปเดินหาตามเซียงกง
3,500 บาทครับ

แล้วผมก็มาใส่เอง
เสียงเงียบดีครับ



Chaweng จาก KIA Offroad  222.123.163.213  อาทิตย์, 2/8/2552 เวลา : 10:09   


คำตอบที่ 70
       จริงๆ ผมใช้ตัวนี้อยู่ 12 นิ้ว 2 ตัว (ตัวละ 800 มี 2 step)แล้วก็ถอดพัดลมหน้าคอร์ยร้อนแอร์ออก ก็ใช้ได้ครับ แอร์เย็นดี ไปใกลๆปลอดภัยดีเพราะมี 2 ตัว ตัวใหนเสียก็ยังมีอีกตัวช่วย
พอดีวันนั้นกะจะไปหามอเตอร์พัดลมตัวนี้มา spare ใว้ท้ายรถ (เพราะแบบ 2 stepมันหายาก) พอไปเจอของวอนโว่ 16 นิ้ว ก็เลยเปลี่ยน Project กระทันหัน





Chaweng จาก KIA Offroad  222.123.163.213  อาทิตย์, 2/8/2552 เวลา : 10:18   


คำตอบที่ 71
       อื่ม.....ขอบคุณ พี่ KIA Offroad สำหรับข้อมูลครับ

ผมกำลังจะทำแบบในภาพ คำตอบที่ 70 อยู่ พอดีเลยครับ
ว่าแต่พัดลม 12 นิ้วพี่ KIA Offroad ยังใช้อยู่เปล่าครับ



จาก ชายเล็ก  124.121.185.37  อาทิตย์, 2/8/2552 เวลา : 14:38   


คำตอบที่ 72
       ให้ข้อมูลนิดนึงครับ
1) เท่าที่ทำมาทั้งสองแบบนั้นสรุปแล้วใช้พัดลม step เดียว (สายไฟสองเส้น)ก็พอครับ เพราะที่ผมใช้อยู่ก็ใช้ step เดียวเท่านั้น
2) ถ้าใช้ 12 นิ้ว 2 ตัว ต้องตีบังลมใหม่ มันจะแน่นครับ ลงไม่ได้ ต้องต่อท่อน้ำล่างลงไปประมาณ 1 นิ้ว ...ตามรูปของคำตอบ 66 ครับ หรือไม่ก็ขลิบใบพัดให้เล็กลงมา
3) สรุปว่าใช้แบบ 16 นิ้วตัวเดียวดีกว่าครับ จะได้ไม่ต้องไปตีบังลม ใช้โครงเดิม ง่ายสุดครับ

พัดลม 12 นิ้ว พอดีผมจะใช้กับคันอื่นครับ แล้วก็ผมซื้อมาตัวละ 800 (ต่างจังหวัด)... แพงครับ เห็นในกรุงเทพเขาขายกันแค่ตัวละ 300 เอง ส่วนของวอนโว่ ไม่รู้ราคาในกรุงเทพครับ



Chaweng จาก KIA Offroad  222.123.163.213  อาทิตย์, 2/8/2552 เวลา : 15:15   


คำตอบที่ 73
       ตีเป็นโครงกลมๆ เพื่อยึดพัดลม
แล้วก็ทำขา 4 ขา ยึดกับน็อตบังลมเดิม





Chaweng จาก KIA Offroad  222.123.163.213  อาทิตย์, 2/8/2552 เวลา : 15:17   


คำตอบที่ 74
       พัดลมวอนโว่ จะมาแบบนี้ครับ





Chaweng จาก KIA Offroad  222.123.163.213  อาทิตย์, 2/8/2552 เวลา : 15:20   


คำตอบที่ 75
       โอ้ว.............ขอบคุณอีกครั้งครับ พี่ KIA Offroad ผมจะได้ตั้งหน้าตั้งตาหา พัดลม วอนโว่ ต่อไปครับ จะได้ไม่หลงทางไปเล่น 12 นิ้วให้เสียวเวลาครับ



จาก ชายเล็ก  124.121.185.37  อาทิตย์, 2/8/2552 เวลา : 15:39   


คำตอบที่ 76
       อ้อ ลืมบอกไปครับ เดิมทีผมก็ใช้ 16 นิ้วของ วอลโว่อยู่ แต่.............มันใหม้บนทางด่วนเลย เอิ๊ก ๆ



จาก ชายเล๊ก  124.121.185.37  อาทิตย์, 2/8/2552 เวลา : 15:48   


คำตอบที่ 77
       ราคาพัดลมวอลโว16นิ้ว แถวเชียงกงบางนา ก.ม.12 ผมเห็นขายกันอยู่ 3000-4000 บาท ครับ



จาก เกีย นครินทร์  124.120.36.20  จันทร์, 3/8/2552 เวลา : 12:24   


คำตอบที่ 78
      



Chaweng จาก KIA Offroad  222.123.161.205  จันทร์, 3/8/2552 เวลา : 12:26   


คำตอบที่ 79
       ของผม 12 นิ้วทั้งคู่เลยครับ พัดลม 1 พันตีบังลมหม้อน้ำพันสาม ติดสวิทพัดลมไฟฟ้าแบบฝั่งหม้อน้ำรวมแล้วเกือบ 4000 บาทขอรับ





kiaeasy จาก KIAeasy  110.49.169.222  พุธ, 26/8/2552 เวลา : 15:20   


คำตอบที่ 80
       ฝากอีกรูปนะครับ





kiaeasy จาก KIAeasy  110.49.169.222  พุธ, 26/8/2552 เวลา : 15:22   


คำตอบที่ 81
       พัดลม volvo ของเก่า มอเตอร์เคยใหม้บ่อย (ช่างอู่วอลโว บอกมา) ถ้าใช้ให้ต่อฟิวส์ด้วยนะครับ และ ควรมีพัดลมสำรองใว้ด้วย อาจเป็นของเครื่อง เดิม หรือไฟฟ้าก็ได้ถ้ามี



somdej จาก kia แดง และ ซุปเปอร์เอมี่  117.47.157.212  พุธ, 26/8/2552 เวลา : 16:03   


คำตอบที่ 82
      
มา update status ขอรับ

เนื่องจาก temp controller ขี้เกียจทำงานแล้ว ราคาก็แร้ง แรง จึงปล่อยให้แสดงผลอย่างเดียว

แล้วหา temp switch แบบอื่นมาใส่แทน

ได้ temp switch ที่ใช้ในกาต้มน้ำ สนนค่าตัวละหนึ่งร้อยห้าสิบบาท

เอ้า จัดการลองดูซิ

zero eight six three seven four zero two nine nine







wannamat จาก siaperm  58.137.90.194  เสาร์, 18/6/2554 เวลา : 08:33   


คำตอบที่ 83
      
ยึดใส่วัสดุที่ถ่ายเทความร้อนได้ดีที่สุด (ทองแดงบริสุทธิ์)

แล้วหลบลมร้อนด้วยการใช้แผ่นวัสดุดังกล่าวเป็นตัวบัง

หมายเหตุ : วัดอุณหภูมิที่วาล์วน้ำเพราะว่า วาล์วน้ำเปิดอยู่ที่ประมาณ 78 - 85 องศาเซลเซียส ซึ่งครอบคลุมค่าตัด ต่อของสวิตซ์ตัวดังกล่าว

zero eight six three seven four zero two nine nine





wannamat จาก siaperm  58.137.90.194  เสาร์, 18/6/2554 เวลา : 08:36   


คำตอบที่ 84
      
เป็นโจทย์ที่กระตุกหนวดคนลงมืออยู่พอสมควร เมื่อ temp switch ที่ได้มานั้นมีเฉพาะแบบปกติปิด (เปิดเมื่ออุณหภูมิถึงที่กำหนด 80'C)

คึดอยู่นานว่าจะย่ะจะได ? เพราะรีเลย์ 30 Amp ของ Bosch นั้นไซร้ มีเฉพาะปกติเปิด

ตอบโจทย์ได้ไซร้ ด้วยการต่อ interlock สิ

จัด OMRON MY2N coil 12Vdc ค่าตัวนี้ร้อยนิด ๆ จบ

ใช้หน้าคอนแทคปกติปิดของ MY2N ให้เป็น interlock

zero eight six three seven four zero two nine nine








โอ.....มันเป็นจังซี่นี่เอง..เสร็จพระเอกหล่ะ.save as..
จาก : sudjarid(sudjarid) 18/6/2554 9:32:28 [203.144.198.242]

wannamat จาก siaperm  58.137.90.194  เสาร์, 18/6/2554 เวลา : 08:42   


คำตอบที่ 85
       ใช้มาสองเดือนแล้ว

ผลที่ได้ พอใจกว่าใช้ temp controller ตัวละสามพันซะอีก

เพราะการตัดต่อเป็นไปตามค่าความร้อนจริงจากฝาครอบวาล์วน้ำ

แม้ display จะแสดงผลอยู่ที่สูงหรือต่ำกว่าแปดสิบองศาเซลเซียส แต่การตัดต่อจะไม่อิงจาก display (เพราะหัววัดอุณหภูมิของ display กับ temp switch อยู่คนละที่ ไม่ไกลกันมาก ค่าแตกต่างบ่เกินหนึ่งองศาเซลเซียส)

ที่เห็น ๆ คือ ระยะเวลาในการตัดต่อจะเนิ่นนานกว่าที่ใช้ temp controller

ทำให้พัดลมได้พักหายใจนาน ช่วยยืดอายุออกไปได้อีก

ฝากเป็นกรณีศึกษา เผื่อท่านใดสนใจที่จะทำให้รถ not same original

zero eight six three seven four zero nine nine

 แก้ไขเมื่อ : 18/6/2554 9:00:02





wannamat จาก siaperm  58.137.90.194  เสาร์, 18/6/2554 เวลา : 08:49   


คำตอบที่ 86
      
วงจรง่าย ๆ นี้ ที่ใช้อยู่ ณ ปัจจุบัน

zero eight six three seven four zero two nine nine





wannamat จาก siaperm  58.137.90.194  เสาร์, 18/6/2554 เวลา : 08:50   


      

Since 22, Feb 2001 hit counter View My Stats  Truehits.net      วัน<%=WeekdayName(Weekday(Date))%>,<%=formatdatetime(date(),1)%> (Online <%=Application("OnlineUsers")%> คน)
                                       

เพื่อลดภาระของ ฐานข้อมูล ซึ่งมีขนาดใหญ่มาก เพราะเวบเปิดมากว่า 10 ปี
จึงทำให้เวบช้าลงมาก ทีมงานจึงขออนุญาต แปลงข้อมูลจาก ฐานข้อมูลหลักเป็น SHTML File
เพื่อลดภาระการทำงานของ ฐานข้อมูลหลักครับ การแปลงฐานข้อมูลนี้ จะทำให้กระทู้นี้
ไม่สามารถตอบคำถามได้อีกต่อไปครับ แต่จะสามารถค้นหาชื่อกระทู้ และ Link ตรงมาที่หน้านี้ได้เหมือนเดิมครับ

ด้วยความนับถืออย่างสูง ทีมงาน Weekendhobby.com


Convert on : 23/8/2554 6:00:16

Error processing SSI file