WeekendHobby.com
เครื่องมือในการใช้งาน website =>> สมัครสมาชิก | Login | Logout | เปลี่ยนไอคอนส่วนตัว | เกี่ยวกับเรา | ติดต่อโฆษณา         View stat by Truehits.net


อานุภาพกระป๋อง 7 ป่าช้า
somsaks
จาก หนุ่มกระโทก
IP:202.91.18.192

พฤหัสบดีที่ , 30/8/2550
เวลา : 18:49

อ่านแล้ว = ครั้ง
 เก็บเข้ากระทู้ส่วนตัว
แจ้งตรวจสอบกระทู้
 แจ้งลบ
ส่งหาเพื่อน ส่งหาเพื่อน

      
เพื่อให้เป็นหมวดหมู่ ง่ายแก่การค้นหา

จึงขอเชิญผู้ร่วมทดสอบ กระป๋อง 7 ป่าช้า

ได้แสดงผลการทดสอบลงในกระทู้นี้ครับ

ขอชี้แจงว่า อุปกรณ์นี้ไม่ใช่ HHO หรือมีสิ่งใดที่เกี่ยวข้องกันแต่อย่างใด

โปรดอย่าได้เข้าใจผิดตามเว็บที่เอาไปแอบอ้างว่ามันคือ HHO






 แสดงความคิดเห็นย่อย แสดงความคิดเห็นย่อย

แจ้งเพื่อเก็บขึ้นกระทู้พิเศษ คลิ๊กที่นี่แจ้งเพื่อนำขึ้นกระทู้พิเศษ

คำตอบแบ่งหน้าละ 30 คำตอบ ขณะนี้คุณอยู่ที่หน้า 14 จาก >>> 1  2  3  4  5  6  7  8  9  10  11  12  13  14  15  16  17  18  

คำตอบที่ 391
      

รับปากแล้วต้องได้ซิครับ คุณปาแมน

นั่งกินข้าวเห็นหน้าเห็นตาลูกเมียก็รู้จักกันหมดแล้วนี่ครับ



 แสดงความคิดเห็นย่อย แสดงความคิดเห็นย่อย

baron จาก von Richthofen 118.173.88.44 เสาร์, 6/6/2552 เวลา : 00:16  IP : 118.173.88.44   

edit แก้ไขคำตอบ   delete ลบคำตอบ 42683

คำตอบที่ 392
       รายงานความคืบหน้าพอเป็นกระสาย

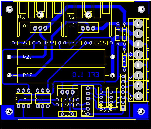
PCB ออกแบบเสร็จแล้ว พรุ่งนี้สั่งทำมาเล่นซักชุดสองชุด
เมื่อตอนหัวค่ำไล่วงจรจนตาเหล่




ออกแบบมาใช้ได้ทั้งแบบน้ำมันและแกส EFI 1.0
ทีแรกว่าจะใส่ EFI 3.0 แล้ว เพราะคอมพิวเตอร์แอปเปิ้ลออกมารุ่นแรกมันยังเป็นแอปเปิ้ลทู

ปรับแต่งสั่งจ่ายเชื้อเพลิงได้เหมาะสมตามรถยนต์แต่ละคัน





 แสดงความคิดเห็นย่อย แสดงความคิดเห็นย่อย

somsaks จาก หนุ่มกระโทก 115.67.71.53 อาทิตย์, 14/6/2552 เวลา : 23:27  IP : 115.67.71.53   

edit แก้ไขคำตอบ   delete ลบคำตอบ 43147

คำตอบที่ 393
      
" นาน เเค่ไหนก็จะรอ " ครับ







 แสดงความคิดเห็นย่อย แสดงความคิดเห็นย่อย

kupree จาก kupree 125.26.71.71 อาทิตย์, 14/6/2552 เวลา : 23:34  IP : 125.26.71.71   

edit แก้ไขคำตอบ   delete ลบคำตอบ 43148

คำตอบที่ 394
       สมองกลรุ่น 1.0 ยัง Interface ด้วย PC ไม่ได้เพราะไม่มีเวลา

แต่รุ่นสองทำได้แน่นอน ขอให้สัญญา จะทำเป็นแบบสมองกลของแกสหัวฉีดเลย
นี่เป็นสาเหตุที่ซิวิคผมยังเป็นระบบมิกเซอร์

งานอดิเรก ว่างก็ทำ ไม่ว่างก็ไม่ทำ


ตอนนี้ติดงานระบบกำจัดตะกรัน
ของโรงแรมหกดาวแห่งหนึ่งที่ฝั่งธน ระบบควบคุมทั้งหมดเป็น Embeded CPU ล้วน ๆ
พร้อม Graphic Screen ควบคุมและแสดงผลทันที ไม่ต้องง้อเทคโนโลยีต่างประเทศ






 แสดงความคิดเห็นย่อย แสดงความคิดเห็นย่อย

somsaks จาก หนุ่มกระโทก 115.67.71.53 อาทิตย์, 14/6/2552 เวลา : 23:38  IP : 115.67.71.53   

edit แก้ไขคำตอบ   delete ลบคำตอบ 43149

คำตอบที่ 395
      



 แสดงความคิดเห็นย่อย แสดงความคิดเห็นย่อย

จาก สิงห์pajeromans 118.174.179.143 จันทร์, 15/6/2552 เวลา : 11:02  IP : 118.174.179.143   

edit แก้ไขคำตอบ   delete ลบคำตอบ 43169

คำตอบที่ 396
       ผม ขับ รถ เซฟโลเลต Zafira ครับ เครื่อง 1.8
ใช้โซฮอล 95 อยากเป็นหนูลองยาบ้าง แต่แบบไม่ใช่ให้อาจารย์ทั้งหลายมาติดให้นะครับ อยากเรียนรู้ และลงมือทำเองโดยมีอาจารย์ทั้งหลาย ควบคุม
ยังไง คุณหนุ่มกระโทก หรืออ.วอน
สนใจหนูลองยาตัวนี้ ติดต่อผมได้นะครับ
noppadol@pf.co.th
JACK



 แสดงความคิดเห็นย่อย แสดงความคิดเห็นย่อย

จาก leoo 110.49.146.246 จันทร์, 22/6/2552 เวลา : 16:52  IP : 110.49.146.246   

edit แก้ไขคำตอบ   delete ลบคำตอบ 43335

คำตอบที่ 397
       .... Prototype Board เพื่อทดสอบเสร็จแล้ว แค่ 2 ชุด

เพราะงบจำกัดตามเศรษฐกิจที่ถดถอย






 แสดงความคิดเห็นย่อย แสดงความคิดเห็นย่อย

somsaks จาก หนุ่มกระโทก 115.67.157.227 อังคาร, 23/6/2552 เวลา : 00:54  IP : 115.67.157.227   

edit แก้ไขคำตอบ   delete ลบคำตอบ 43341

คำตอบที่ 398
       พอจะเปิดเผยวงจร หรือ โฟร์วชาต์ทการทำงานของวงจรควบคุมไหมครับเผื่อจะพอเป็นแนวทางในการพัฒนาของน้องๆ ไม่ได้ไม่เป็นไรครับ ขอบคุณครับ



 แสดงความคิดเห็นย่อย แสดงความคิดเห็นย่อย

nareds จาก แลนด์หละปูน 202.44.4.62 อังคาร, 23/6/2552 เวลา : 06:02  IP : 202.44.4.62   

edit แก้ไขคำตอบ   delete ลบคำตอบ 43343

คำตอบที่ 399
       ก้าวไปอีกขั้นกับความเป็นจริง ไม่เพ้อฝัน นานแค่ไหนก็รอได้ครับ



 แสดงความคิดเห็นย่อย แสดงความคิดเห็นย่อย

Tommy_Prerunner จาก Tommy TOC812 113.53.52.11 อังคาร, 23/6/2552 เวลา : 06:58  IP : 113.53.52.11   

edit แก้ไขคำตอบ   delete ลบคำตอบ 43344

คำตอบที่ 400
       หัวฉีดเวอร์ชั่น2 เมื่อเทียบกับเวอร์ชั่น1 ขนาดเล็กลงมาอีกมากครับ

ฝีมือของหนุ่มกระโทกอำนวยการออกแบบและจัดทำมาทดลองสองชุด

คาดว่าถ้าผมไม่ขี้เกียจเกินไปมันน่าจะเริ่มคำรามในท่อไอดีได้ในสัปดาห์นี้





 แสดงความคิดเห็นย่อย แสดงความคิดเห็นย่อย

baron จาก von Richthofen 125.24.28.62 จันทร์, 29/6/2552 เวลา : 17:38  IP : 125.24.28.62   

edit แก้ไขคำตอบ   delete ลบคำตอบ 43481

คำตอบที่ 401
       คุณปาแมนครับ หนุ่มกระโทกถอดกระป๋องเวอร์ชั่นทดลองออกมาจากรถแล้วส่งให้ผมเพื่อลดภาระเรื่องเงินที่ต้องซื้อของมาแจกเพื่อนๆ

เมื่อครั้งก่อนที่เราไปแจกของเด็กกันคุณปาแมนเป็นคันเดียวที่ไม่ได้ติดกระป๋องแล้วตามขบวนไม่ทัน

เพื่อตอบแทนน้ำใจที่ช่วยเหลืองานเมื่อครั้งก่อน ดังนั้นสิทธิ์ของกระป๋องใบนี้เป็นของคุณปาแมนแล้วครับ โทรติดต่อผมด้วย



 แสดงความคิดเห็นย่อย แสดงความคิดเห็นย่อย

baron จาก von Richthofen 125.24.28.62 จันทร์, 29/6/2552 เวลา : 17:45  IP : 125.24.28.62   

edit แก้ไขคำตอบ   delete ลบคำตอบ 43482

คำตอบที่ 402
       ขอบคุณครับทั้ง อ.วอน และคุณหนุ่มกระโทก และสมาชิกทุกท่านที่อนุเคราะห์กับปาเก่า ๆ ที่จะได้เพิ่มพลังในอีกไม่ช้านี้



 แสดงความคิดเห็นย่อย แสดงความคิดเห็นย่อย

จาก ปาแมน 118.173.105.49 อังคาร, 30/6/2552 เวลา : 22:01  IP : 118.173.105.49   

edit แก้ไขคำตอบ   delete ลบคำตอบ 43539

คำตอบที่ 403
      

เห็นทีต้องหาโอกาสร่วมขบวน เเล้วเเกล้งคลานเป็นเต่าสักครั้ง

" เรียกร้องความสงสาร "





 แสดงความคิดเห็นย่อย แสดงความคิดเห็นย่อย

kupree จาก kupree 125.26.74.162 อังคาร, 30/6/2552 เวลา : 22:24  IP : 125.26.74.162   

edit แก้ไขคำตอบ   delete ลบคำตอบ 43540

คำตอบที่ 404
      



 แสดงความคิดเห็นย่อย แสดงความคิดเห็นย่อย

จาก สิงห์pajeromans 58.8.20.62 พุธ, 1/7/2552 เวลา : 12:54  IP : 58.8.20.62   

edit แก้ไขคำตอบ   delete ลบคำตอบ 43566

คำตอบที่ 405
      



 แสดงความคิดเห็นย่อย แสดงความคิดเห็นย่อย

chyvw จาก ชาย 203.146.104.35 พฤหัสบดี, 2/7/2552 เวลา : 12:17  IP : 203.146.104.35   

edit แก้ไขคำตอบ   delete ลบคำตอบ 43590

คำตอบที่ 406
       วงจรไม่สำคัญเท่าวิธิการครับ

ถึงเอาไปก็ใช้บ่ได้เพราะทำงานด้วยโปรแกรม

หลักคือแปลงสัญญาณจากอนาลอคเป็นสัญญาณดิจิตอลแล้วส่งให้ CPU ประมวลผลเพื่อส่งสัญญาณไปควบคุมหัวฉีด
อ.von ลงทุนเอา ลอจิกแอนนาไลเซอร์ตัวละสามแสนติดรถไว้ตั้งหลายวัน
ทดลองวิ่งแล้วจับสัญญาณจริง ๆ จากนั้นก็นั่งออกแบบ แล้วทำต้นแบบ ติดที่รถ
แล้วก็เอาลอจิกแอนนาไลเซอร์จับสัญญาณที่เข้าเปรียบเทียบกับสัญญาณที่สร้างขี้นมาใหม่

โฟลว์ตามนี้ครับ ส่วนระบบป้องกันต่าง ๆ ใส่ไว้ตามสมควร ผมเขียนรูปด้วยคอมไม่เป็นครับ

สัญญาณรอบ(Analog) --> Digital Signal--> Adjust Pulse Width --> CPU Processing --> Injector Signal --> Power Driver

ย้อนไปอ่านคำตอบตั้งแต่ 332 ใหม่นะครับ



 แสดงความคิดเห็นย่อย แสดงความคิดเห็นย่อย

somsaks จาก หนุ่มกระโทก 115.67.60.59 พฤหัสบดี, 2/7/2552 เวลา : 15:00  IP : 115.67.60.59   

edit แก้ไขคำตอบ   delete ลบคำตอบ 43594

คำตอบที่ 407
       ถ้าพร้อมได้เวลาติดตั้งแล้วต้องรายงานตัวอย่างไรครับ อ.วอน คุณหนุ่ม



 แสดงความคิดเห็นย่อย แสดงความคิดเห็นย่อย

Degsure จาก Degsure 125.27.90.177 พฤหัสบดี, 2/7/2552 เวลา : 16:00  IP : 125.27.90.177   

edit แก้ไขคำตอบ   delete ลบคำตอบ 43595

คำตอบที่ 408
       พร้อมแล้วผมจะบอกเหมือนกับคุณปาแมนนั่นแหละครับ คุณDegsure

ตอนนี้ปัญหามันคือผมต้องไปซื้อของที่วรจักรและคลองถมเอามาประกอบก่อนแล้วนัดวันติดตั้ง

และที่ที่มันช้าเพราะเวลาซื้อของเวลาทำงาน

และอีกเรื่องหนึ่งคือคนที่ผมติดให้ไม่ต้องจ่ายเงินเลยสักบาทเดียว เพราะเมื่อไรที่มีเงินมาเกี่ยวข้องด้วยผมจะไม่ทำให้

ดังนั้นของฟรีต้องใจเย็นๆ



 แสดงความคิดเห็นย่อย แสดงความคิดเห็นย่อย

baron จาก von Richthofen 125.24.42.68 อาทิตย์, 5/7/2552 เวลา : 21:56  IP : 125.24.42.68   

edit แก้ไขคำตอบ   delete ลบคำตอบ 43609

คำตอบที่ 409
       วันนี้วันหยุดได้พอมีเวลาพัฒนาต่อครับ ไม่ได้นิ่งนอนใจให้มันช้าลง

อาจจะต้องพัฒนาให้ฉีดน้อยครั้งลงแต่ฉีดให้นานขึ้นอีกนิดหนึ่งเพราะหัวฉีดทำงานค่อนข้างหนักหนาเอาเรื่อง

ตอนนี้มันยังคุยกับคอมพิวเตอร์ไม่ได้ ดังนั้นการปรับปรุงทั้งหมดต้องใช้ Hardware อย่างเดียว คงต้องหารจำนวนครั้งของการฉีดลดลงและปรับความกว้างของการฉีดให้เสริมให้มากขึ้น







 แสดงความคิดเห็นย่อย แสดงความคิดเห็นย่อย

baron จาก von Richthofen 125.24.42.68 อาทิตย์, 5/7/2552 เวลา : 21:57  IP : 125.24.42.68   

edit แก้ไขคำตอบ   delete ลบคำตอบ 43610

คำตอบที่ 410
       หัวฉีดที่ปรับปรุงระบบสัญญานการฉีดใหม่เริ่มคำรามในท่อใอดีแล้วครับ

ผมชอบวันหยุดยาวๆที่พอมีเวลาให้ผมได้ทำงานระบบการฉีดค่อนข้างจะสมบูรณ์ลำของน้ำมันฉีดออกมาเป็นไอโดยสมบูรณ์แบบดีกว่าแบบเก่าที่ออกมาแบบไม่ถูกใจผมสักเท่าไร

แรงดันที่ผ่าน Pressure Regulator ออกมาคงที่ แรงดันถูกคุมไว้ที่ 60PSI ก่อนถูกฉีดในท่อไอดี

รูปน้ำมันที่ถูกฉีดออกจากหัวฉีดที่อยู่ในรูปข้างบนนี้ถูกฉีดออกมาที่ประมาณเกือบๆ 15 ครั้งต่อวินาที

กล้องเลยต้องปรับไว้ที่ความเร็วชัดเตอร์ที่สูงพอสมควรเพื่อจับลำของการฉีดให้ได้ว่าสมบูรณ์หรือไม่ ตาของคนมองไม่เห็นหรอกครับถ้าไม่ได้พึงตาอีเล็คโทรนิกแบบกล้องถ่ายรูปดิจิตอล


เห็นลำของน้ำมันที่ฉีดออกมาแล้วกลายเป็นไอโดยสมบูรณ์แบบนี้แล้วชื่นใจหายเหนื่อยเลยครับ





 แสดงความคิดเห็นย่อย แสดงความคิดเห็นย่อย

baron จาก von Richthofen 125.24.43.28 พุธ, 8/7/2552 เวลา : 01:24  IP : 125.24.43.28   

edit แก้ไขคำตอบ   delete ลบคำตอบ 43651

คำตอบที่ 411
       สัญญานของการควบคุมอยู่ด้านบน สัญญานสั่งหัวฉีดอยู่ด้านล่าง ระบบเป็นอนาล็อกและดิจิตอลผสมกัน


version3 ระบบใช้สมองกลฝังตัว Embeded CPU หนุ่มกระโทกกำลังทำอยู่ครับ เมื่อคืนกว่าจะสรุปกันได้ว่าจะให้สมองกลสั่งงานอะไรระบบควบคุมการฉีดบ้างทั้งแกสและน้ำมันเล่นเอาเสียดึกดื่น


เมื่อวานนี้หนุ่มกระโทกลงมากรุงเทพเพื่อนั่งคุยเรื่องหัวฉีดเจ็ดป่าช้า EFI version2 นี้กันส่วนหนึ่งและเตรียมงานเรื่อง เจ็ดป่าช้า EFI version3 embedded CPU ระดมสมองออกแบบสดๆ สลับกับเรื่องเบาๆวางแผนไปเที่ยวญี่ปุ่นกันสักสิบวันหาอาหารสมองใหม่ๆมาทำให้ชีวิตไม่จำเจกับเรื่องเก่าๆ



คุยเรื่องงานเรื่องวางแผนไปเที่ยวกันเสร็จแล้วก็สวดมนต์นั่งสมาธิกันต่อกว่าจะแยกย้ายกลับบ้านก็เล่นเอาตีสาม





 แสดงความคิดเห็นย่อย แสดงความคิดเห็นย่อย

baron จาก von Richthofen 125.24.43.28 พุธ, 8/7/2552 เวลา : 01:35  IP : 125.24.43.28   

edit แก้ไขคำตอบ   delete ลบคำตอบ 43652

คำตอบที่ 412
       ขอบคุณครับ
ใช่แต่สัญญาณวัดรอบหรือครับ มีสัญญาณอย่างอื่นอีกไหมครับ แบบนี้รถดีเซลรุ่นเก่าๆ จะติดได้ไหมครับ ขอบคุณครับ



 แสดงความคิดเห็นย่อย แสดงความคิดเห็นย่อย

nareds จาก แลนด์หละปูน 202.44.4.62 พุธ, 8/7/2552 เวลา : 09:00  IP : 202.44.4.62   

edit แก้ไขคำตอบ   delete ลบคำตอบ 43661

คำตอบที่ 413
       อยากจับเข่าคุยด้วยจังครับ แวะไปได้บ้างอ่ะเปล่าครับ



 แสดงความคิดเห็นย่อย แสดงความคิดเห็นย่อย

Degsure จาก Degsure 125.27.87.118 พุธ, 8/7/2552 เวลา : 09:50  IP : 125.27.87.118   

edit แก้ไขคำตอบ   delete ลบคำตอบ 43664

คำตอบที่ 414
       โทรมาดีกว่าครับ ผมทิ้งเบอร์ไว้ที่ข้อความส่วนตัว



 แสดงความคิดเห็นย่อย แสดงความคิดเห็นย่อย

baron จาก von Richthofen 125.24.50.161 พุธ, 8/7/2552 เวลา : 12:01  IP : 125.24.50.161   

edit แก้ไขคำตอบ   delete ลบคำตอบ 43671

คำตอบที่ 415
      



 แสดงความคิดเห็นย่อย แสดงความคิดเห็นย่อย

จาก สิงห์pajeromans 118.174.113.167 พุธ, 8/7/2552 เวลา : 15:05  IP : 118.174.113.167   

edit แก้ไขคำตอบ   delete ลบคำตอบ 43679

คำตอบที่ 416
       ด้วยความยินดีครับ เพียงแต่ว่าวันที่เจอะกันมักไม่ได้มีการนัดหมายกันล่วงหน้า แบบว่ารู้ตัววันนั้นเลย
อย่างครั้งนี้ก็โทรคุยกันก่อนตอนบ่ายสองโมง พอ อ. รู้ว่าผมอยู่ กทม ก็เลยนัดคุยตอนดึกวันนั้น

เวลาที่คุยกันมักจะเป็นตอนดึก ๆ หลังสี่ทุ่มครับ คุยสัพเพเหระ ส่วนใหญ่เป็นเรื่องศิลปวัฒนธรรมและศาสนา
เพราะถ้าคุยเรื่องวิทยาศาสตร์องค์ประชุมจะเหลือแค่สองคน เพื่อน ๆ ผมจะหนีไปนอน

ถ้ามาตอนดึก ๆ ได้ ยินดีต้อนรับครับ ที่นัดพบกันอยู่ที่บ้านเพื่อนที่ผมไปพักอยู่ด้วยตอนที่ผมเข้า กทม
แถว ๆ ถนนสุทธิสารนี่เอง

บอร์ดควบคุมตัวใหม่ที่ อ. ให้การบ้านมาทำนี้ ถูกกำหนดมาว่า
-ต้องโปรแกรมผ่าน PC ได้
-สามารถเอาไปไปใช้ แทน CPUของชุดหัวฉีดแกสที่ใช้ในเครื่องยนต์เบนซิน 4 สูบ
-ใช้กับรถดีเซลขนาดใหญ่ได้ด้วย
-มีภาคแสดงผล



 แสดงความคิดเห็นย่อย แสดงความคิดเห็นย่อย

somsaks จาก หนุ่มกระโทก 115.67.249.239 พุธ, 8/7/2552 เวลา : 20:55  IP : 115.67.249.239   

edit แก้ไขคำตอบ   delete ลบคำตอบ 43683

คำตอบที่ 417
       อย่าง อ.วอน ว่า ระยอง กทม. ก็ห่างกัน 3 - 4 ชั่วโมง

ผมใช้ตระกูล PIC อยู่ครับ มีอะไรให้ช่วยบอกได้เลยครับ



 แสดงความคิดเห็นย่อย แสดงความคิดเห็นย่อย

degsure จาก Degsure 125.27.86.21 พุธ, 8/7/2552 เวลา : 21:54  IP : 125.27.86.21   

edit แก้ไขคำตอบ   delete ลบคำตอบ 43684

คำตอบที่ 418
       คุณแลนด์หละปูน ใช้ได้ครับ ที่ผมและหนุ่มกระโทกออกแบบระบบนี้เพื่อให้เครื่องดีเซลเก่าๆมันทำงานให้มีไพล็อทเฟรมเหมือนคอมมอนเรลเพื่อทำให้มันขับสนุกขึ้นและประหยัดขึ้น

คุณDegsure มีอะไรต้องใช้ PIC แล้วผมจะบอกครับ สมัยก่อนผมไปทำงานระยองสัปดาห์ละสองวัน ขับรถจนจำต้นไม้ข้างทางได้ทุกต้นเลย แยกบางนาถึงแยกมาบข่าผมวิ่งชั่วโมงครึ่งถึงแล้ว



 แสดงความคิดเห็นย่อย แสดงความคิดเห็นย่อย

baron จาก von Richthofen 125.24.30.161 ศุกร์, 10/7/2552 เวลา : 01:37  IP : 125.24.30.161   

edit แก้ไขคำตอบ   delete ลบคำตอบ 43716

คำตอบที่ 419
      



 แสดงความคิดเห็นย่อย แสดงความคิดเห็นย่อย

จาก ชาย 58.9.166.225 ศุกร์, 10/7/2552 เวลา : 20:22  IP : 58.9.166.225   

edit แก้ไขคำตอบ   delete ลบคำตอบ 43727

คำตอบที่ 420
       สวัสดีครับ พี่หนุ่มกระโทก และ อ.von รถคาร์บูจะทำเป็นระบบหัวฉีดพอจะทำได้ไหมครับช่วยอธิบายหลักให้ด้วยครับ



 แสดงความคิดเห็นย่อย แสดงความคิดเห็นย่อย

จาก ยง 209.107.217.23 อาทิตย์, 12/7/2552 เวลา : 10:57  IP : 209.107.217.23   

edit แก้ไขคำตอบ   delete ลบคำตอบ 43745

      

ยังมีคำตอบมากกว่านี้นะครับ คลิ๊กเพื่อดูหน้าถัดไป


คำตอบแบ่งหน้าละ 30 คำตอบ ขณะนี้คุณอยู่ที่หน้า 14 จาก >>> 1  2  3  4  5  6  7  8  9  10  11  12  13  14  15  16  17  18  



website รองรับการใช้งานทุกระบบปฏิบัติการของ PC Tablet SmartPhone ทุกระบบสามารถโพสข้อความและรูปภาพได้โดยไม่ต้องย่อไฟล์
เพื่อความปลอดภัยในการใช้ website WeekendHobby.Com สมาชิก เท่านั้น จึงจะตั้งกระทู้ หรือ ตอบกระทู้ได้ครับ
Login Click ที่นี่
สมัครสมาชิก Click ที่นี่



Since 22, Feb 2001 hit counter View My Stats  Truehits.net      วันอาทิตย์,15 กุมภาพันธ์ 2569 (Online 3075 คน)