คำตอบที่ 5
fiogf49gjkf0d
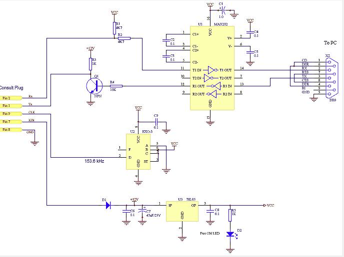
ผมหาข้อมูลในอินเตอร์เน็ต ใด้ข้อมูลการเชื่อมdata link , วงจร
และ โปรแกรมมีทั้ง ฟรีและเสียเงิน ผมใช้ของฟรีอยู่ ตอนนี้ทดลอง
การเชื่อมต่อ ECU กับ labtop อยู่ เปิดโปรแกรม tecu ,DDLR
ใช้ดูข้อมูลใน ecu, โคดข้อผิดพลาด ,ลบโคดข้อผิดพลาด(ดับไฟเช็คเอนจิ้น)
,ดูค่าเซนเซอร์ต่างๆเครื่องยนต์, ติดต่อกล่องแอร์แบก,ABS,และอื่นๆ
มีปรับรอบเดินเบา,ดูค่าฉีดหัวฉีด,ทดสอบการทำงานแต่ละสูบแบบออโต้
วัดเป็นเปอรเซนต์ ผมยังไม่ว่างทำต่อไม่รู้ทำอะไรได้อีก
ลอง search PLMS,nissan data scan,nissan consult
ราคา อุปกรณ์ อิเลคโทรนิก 100-130
ปลัก nissan DLC 20$+ขนส่ง ประมาณ 800 บาท
PCB แผ่นวงจร ?
