คำตอบที่ 3
ตอบคุณไกรทอง หลังจากที่หายหัว จากกระทู้นี้ไป 5 เดือน
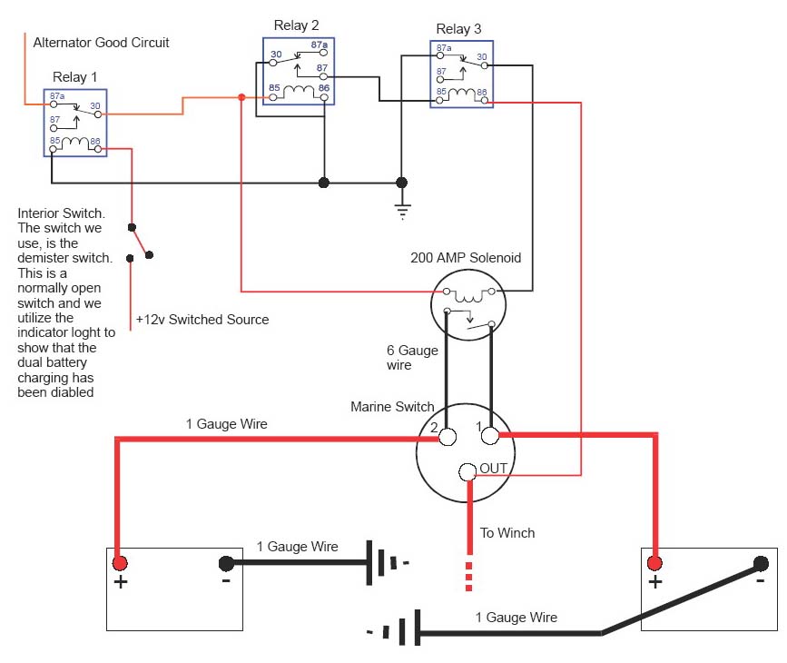
พึ่งได้ Wiring Diagram มาใหม่อ่ะฮะ เป็นแบบนี้ ใช้ตัว Marine switch ซึ่งจะทำหน้าที่เลือกแบตที่จะใช้ โดยทำงานแบบ Manual. ซึ่งเข้าใจว่าจะเป็นการแก้ปัญหาในเรื่องของ การเปลี่ยน Battery ที่ต้องเปลี่ยนพร้อมๆ กันได้ด้วย , Size ของ Battery ที่จะต้องเท่ากัน หรือต้องเปลี่ยนไดชาร์ตให้ใหญ่ขึ้น (ผู้เชี่ยวชาญช่วย Confirm ด้วยจ้า)
Source : http://www.sleeoffroad.com/technical/tz_dual_batteries.htm
Dual Battery
Dual battery system using a 200 amp continuos solenoid and a 1/2/Both 300 amp marine switch. The system is triggered from the alternator good circuit. The default behavior (which is to connect the batteries when the alternator starts to charge) of the systemcan be disabled fromthe interior of
the vehicle.
Once the marine switch is turned to the 1, 2 ot both positions, power is supplied to theoutput of the switch. In addition, the 200 amp solenoid is removed from the circuit, once power is supplied to the output of the switch. This output is normally connected to a winch.
