WeekendHobby.com
เครื่องมือในการใช้งาน website =>> สมัครสมาชิก | Login | Logout | เปลี่ยนไอคอนส่วนตัว | เกี่ยวกับเรา | ติดต่อโฆษณา         View stat by Truehits.net


ถามคุณ Actionnan หรือใครที่ใช้วงจรชาร์จแบบนี้

จาก มิ้น
IP:222.123.22.179

เสาร์ที่ , 22/9/2550
เวลา : 22:57

อ่านแล้ว = ครั้ง
 เก็บเข้ากระทู้ส่วนตัว
แจ้งตรวจสอบกระทู้
 แจ้งลบ
ส่งหาเพื่อน ส่งหาเพื่อน

       อยากได้ลายวงจรกับการลงอุปกรณ์ครับ เคยเห็นอยู่ในบอร์ดนี้ แต่ไม่ได้เซฟไว้ พอมาหาอีกทีก็ไม่เจอแล้วสงสัยโดนลบไปแล้ว ใครที่ยังเก็บไว้ช่วยลงให้ทีครับ






 แสดงความคิดเห็นย่อย แสดงความคิดเห็นย่อย

แจ้งเพื่อเก็บขึ้นกระทู้พิเศษ คลิ๊กที่นี่แจ้งเพื่อนำขึ้นกระทู้พิเศษ

คำตอบแบ่งหน้าละ 30 คำตอบ ขณะนี้คุณอยู่ที่หน้า 1 จาก >>> 1  

คำตอบที่ 1
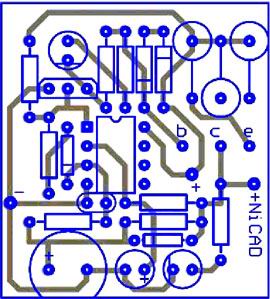
       รูปลายปริ้น





 แสดงความคิดเห็นย่อย แสดงความคิดเห็นย่อย

จาก mac 125.25.192.253 อาทิตย์, 23/9/2550 เวลา : 02:06  IP : 125.25.192.253   

edit แก้ไขคำตอบ   delete ลบคำตอบ 111446

คำตอบที่ 2
       กับ การวางอุปกรณ์ครับ





 แสดงความคิดเห็นย่อย แสดงความคิดเห็นย่อย

จาก mac 125.25.192.253 อาทิตย์, 23/9/2550 เวลา : 02:09  IP : 125.25.192.253   

edit แก้ไขคำตอบ   delete ลบคำตอบ 111447

คำตอบที่ 3
       การลงอุปกรณ์ ไม่ทราบว่ามีบอกค่าตัวอุปกรณ์ หรือปล่าวครับ ถ้าไม่มีก็ไม่เป็นไรครับ แต่ถ้ามีก็จะเป็นพระคุณอย่างยิ่งครับ



 แสดงความคิดเห็นย่อย แสดงความคิดเห็นย่อย

จาก มิ้น 222.123.212.75 อาทิตย์, 23/9/2550 เวลา : 11:02  IP : 222.123.212.75   

edit แก้ไขคำตอบ   delete ลบคำตอบ 111457

คำตอบที่ 4
       เป็นวงจรชาร์จที่ใช้ได้ดีครับพยายามหาให้อยู่นะครับจำไม่ได้ว่าเก็บไว้ตรงไหนถ้าเจอจะรีบโพสให้ครับ



 แสดงความคิดเห็นย่อย แสดงความคิดเห็นย่อย

จาก spssat 125.25.233.65 อาทิตย์, 23/9/2550 เวลา : 13:03  IP : 125.25.233.65   

edit แก้ไขคำตอบ   delete ลบคำตอบ 111461

คำตอบที่ 5
       ยังรออยู่ครับ ค่าตัวอุปกรณ์



 แสดงความคิดเห็นย่อย แสดงความคิดเห็นย่อย

จาก มิ้น 222.123.22.248 อังคาร, 25/9/2550 เวลา : 09:38  IP : 222.123.22.248   

edit แก้ไขคำตอบ   delete ลบคำตอบ 111518

คำตอบที่ 6
       รอไปอีกวัน



 แสดงความคิดเห็นย่อย แสดงความคิดเห็นย่อย

จาก มิ้น 117.47.40.237 พุธ, 26/9/2550 เวลา : 18:49  IP : 117.47.40.237   

edit แก้ไขคำตอบ   delete ลบคำตอบ 111564

คำตอบที่ 7
       ทำใช้ครับใช้ดีมากแต่ไม่มีลายปริ้นลงแผ่นปริ้นแบบIC boardวงจรไม่มากค่อยๆไล่อุปกรณ์ไม่ยากครับ
http://www.weekendhobby.com/rc/Webboard/Question.asp?ID=21229



 แสดงความคิดเห็นย่อย แสดงความคิดเห็นย่อย

จาก ช่างมั่ว 203.113.44.84 พุธ, 26/9/2550 เวลา : 20:28  IP : 203.113.44.84   

edit แก้ไขคำตอบ   delete ลบคำตอบ 111571

คำตอบที่ 8
       อยากได้รูปและข้อมูลวงจรชาร์ตแบตเตอร์รี่



 แสดงความคิดเห็นย่อย แสดงความคิดเห็นย่อย

จาก เมย์ 222.123.247.233 พุธ, 21/1/2552 เวลา : 18:35  IP : 222.123.247.233   

edit แก้ไขคำตอบ   delete ลบคำตอบ 130148

      

คำตอบแบ่งหน้าละ 30 คำตอบ ขณะนี้คุณอยู่ที่หน้า 1 จาก >>> 1  



website รองรับการใช้งานทุกระบบปฏิบัติการของ PC Tablet SmartPhone ทุกระบบสามารถโพสข้อความและรูปภาพได้โดยไม่ต้องย่อไฟล์
เพื่อความปลอดภัยในการใช้ website WeekendHobby.Com สมาชิก เท่านั้น จึงจะตั้งกระทู้ หรือ ตอบกระทู้ได้ครับ
Login Click ที่นี่
สมัครสมาชิก Click ที่นี่



Since 22, Feb 2001 hit counter View My Stats  Truehits.net      วันพฤหัสบดี,14 พฤษภาคม 2569 (Online 1543 คน)